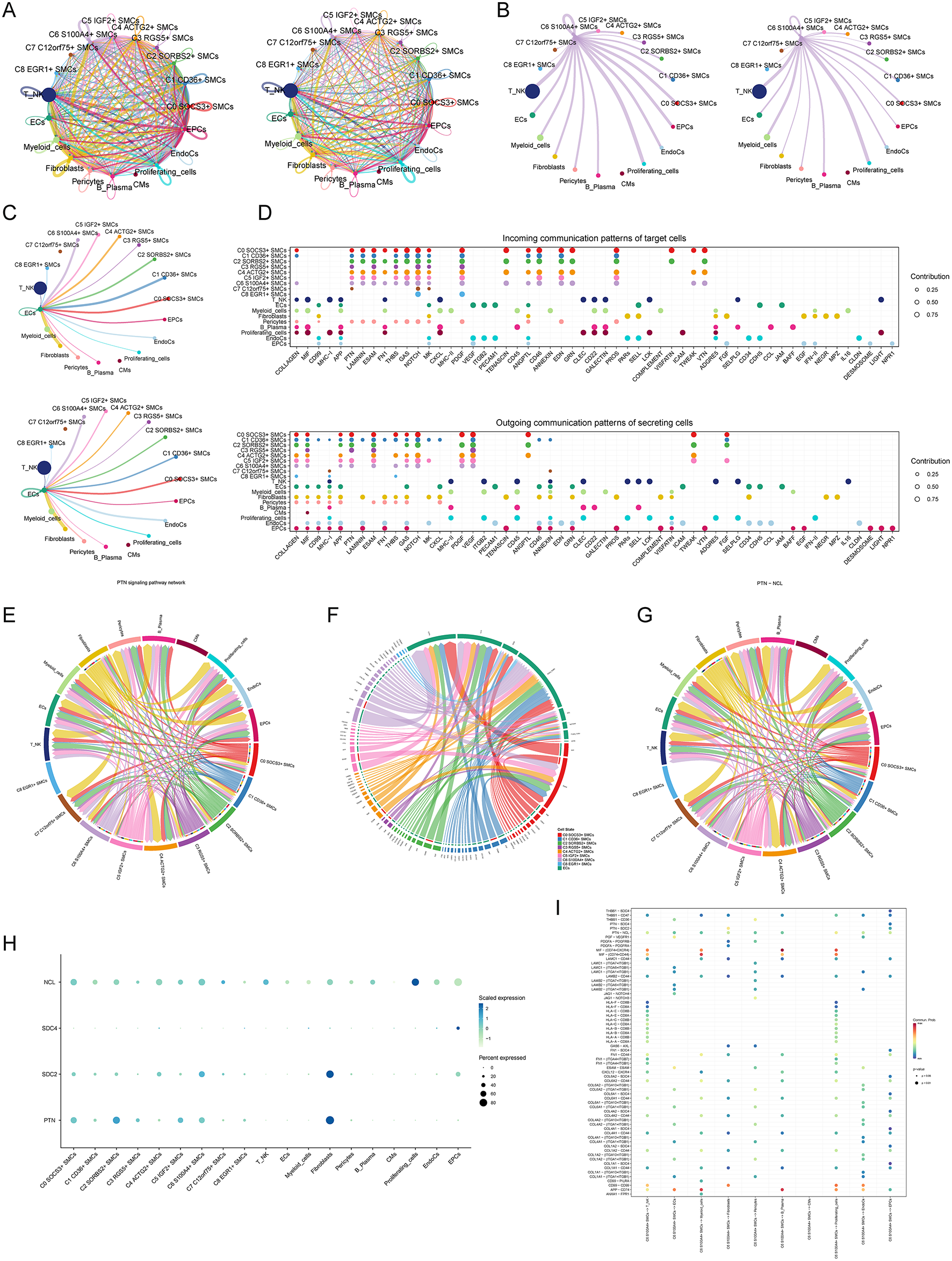
Fig. 7

Cell communication landscape in cardiomyopathy (A) The left plot depicted the abundance of interactions among all cells in cardiomyopathy, represented as a circle diagram. The right plot visualized the intensity of these interactions among all cells, also shown as a circle diagram. (B) In the left plot, the quantity of interactions was shown when C6 S100A4+ SMCs acted as signal emitters to all other cells. The right plot showcased the strength of these interactions when C6 S100A4+ SMCs acted as signal emitters to all other cells. (C) The upper plot displayed the quantity of interactions when ECs acted as signal receivers from all other cells. The lower plot presented the strength of interactions when ECs acted as signal receivers from all other cells. (D) Bubble charts depicted the expression levels of distinct proteins when all cells acted as signal receivers (top) and when all cells functioned as signal emitters (bottom). (E) Chord diagrams illustrated the patterns of interaction among all cells within the PTN signaling pathway network. (F) Chord diagrams demonstrated the differential expression of receptor proteins when ECs acted as signal receivers from all smooth muscle cell subpopulations. (G) The interaction patterns among all cells within the PTN-NCL receptor-based cell interaction pathway. (H) Bubble charts depicted the stable expression levels of PTN protein in C6 S100A4+ SMCs and NCL protein in ECs, respectively. (I) Bubble charts presented the expression levels of various receptor proteins when C6 S100A4+ SMCs interacted with other cells (excluding other smooth muscle cell subpopulations).