Fig. 8
From: The value of acetylation reader YEATS2 in hepatocellular carcinoma management

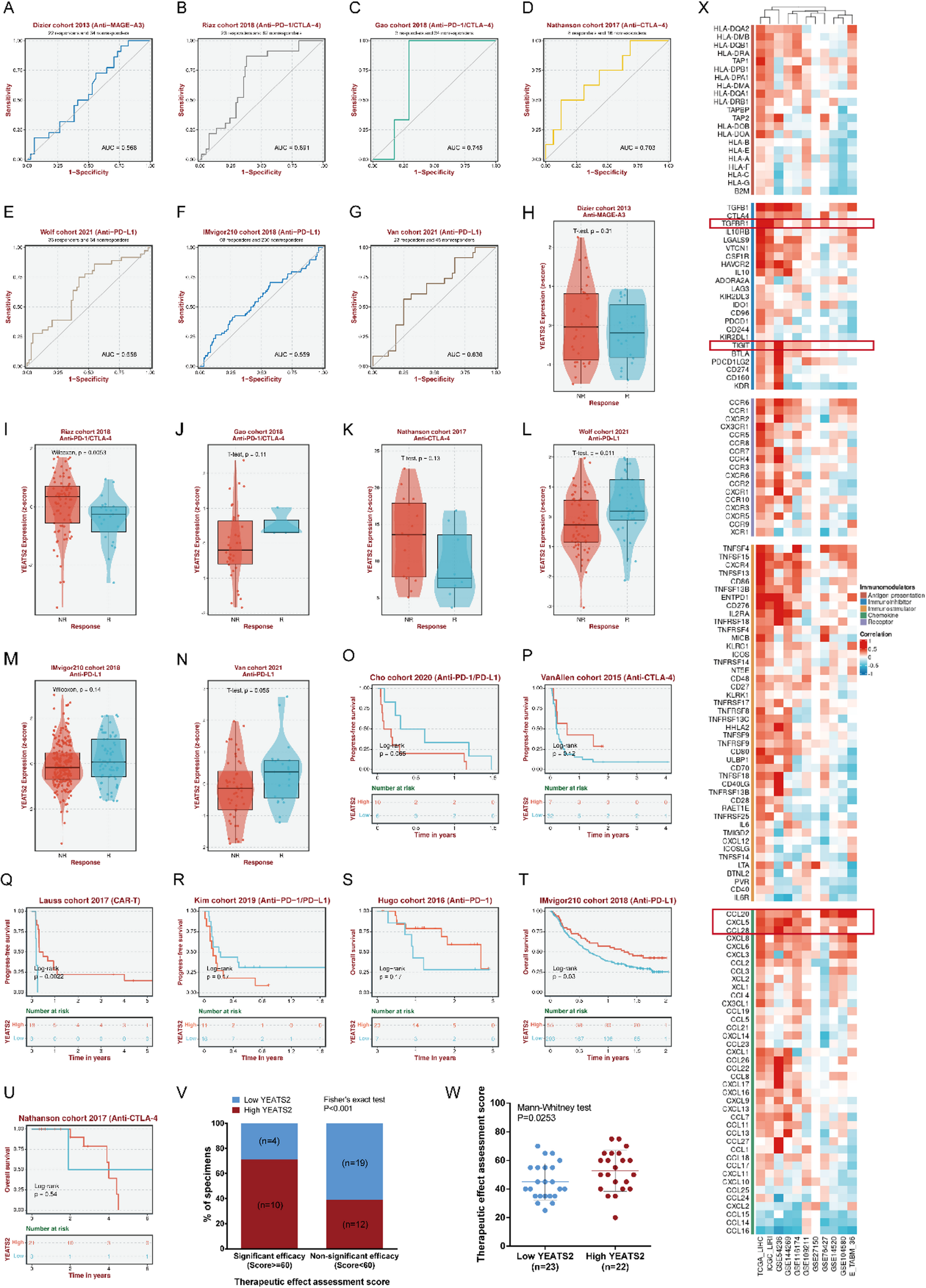
YEATS2’s Influence on Tumor Immune System and Immunotherapy Outcomes. (A-G) ROC curve analyses illustrate the predictive value of YEATS2 expression for various HCC immunotherapy strategies. (H-N) Comparisons of YEATS2 expression levels across immunotherapy efficacy groups. (O-U) Survival analyses reveal the impact of YEATS2 expression on HCC patients undergoing different immunotherapies. (V-W) Clinical validation of the correlation between serum YEATS2 levels and response to anti-PD-L1 therapy. (X) Correlation analysis of YEATS2 with key molecules in the tumor immune system.