Fig. 3
From: Behavioral factors linking sustainability and animal welfare in dairy farming

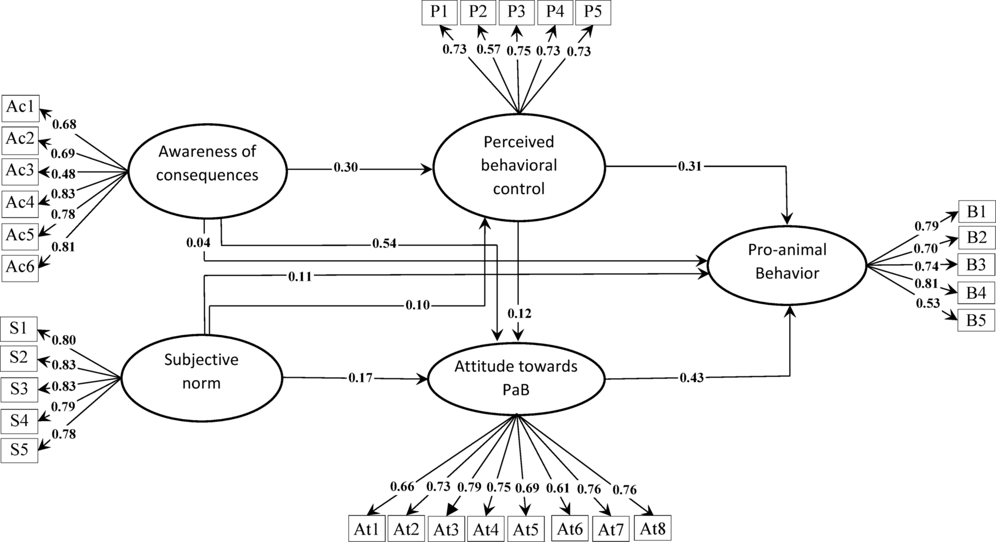
Path model with standardized factor loadings.
From: Behavioral factors linking sustainability and animal welfare in dairy farming

Path model with standardized factor loadings.