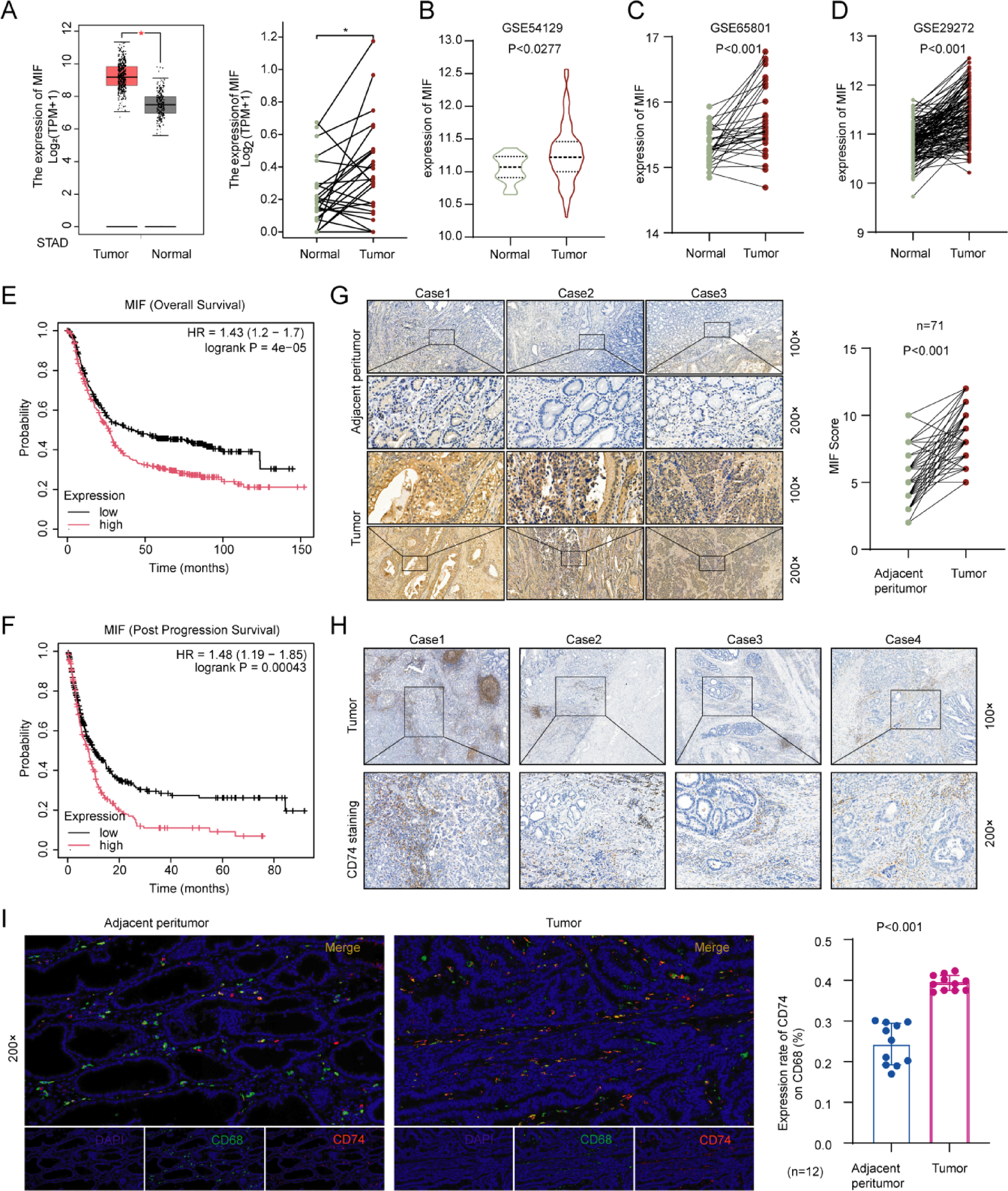
Fig. 3

Expression of MIF and CD74 in gastric cancer. (A) Expression of MIF mRNA in GEPIA and TCGA-GC databases. (B–D) mRNA levels of MIF in the GSE54129、GSE65801and GSE29272 dataset from the GEO database. (E, F) Kaplan-Meier survival analysis of GC patients based on MIF expression levels. (G) Representative IHC images of MIF protein expression in 71 paired GC tumor tissues and adjacent nontumor tissues. Statistical analysis of immunohistochemical score of MIF expression in GC tumor tissues and paired adjacent tissues is shown on the right. (H) Expression of CD74 in gastric cancer. (I) Representative immunofluorescence staining of CD74 (red), CD68 (green), and nuclei (blue) in paired GC samples.*P < 0.05, **P < 0.01, ***P < 0.001.