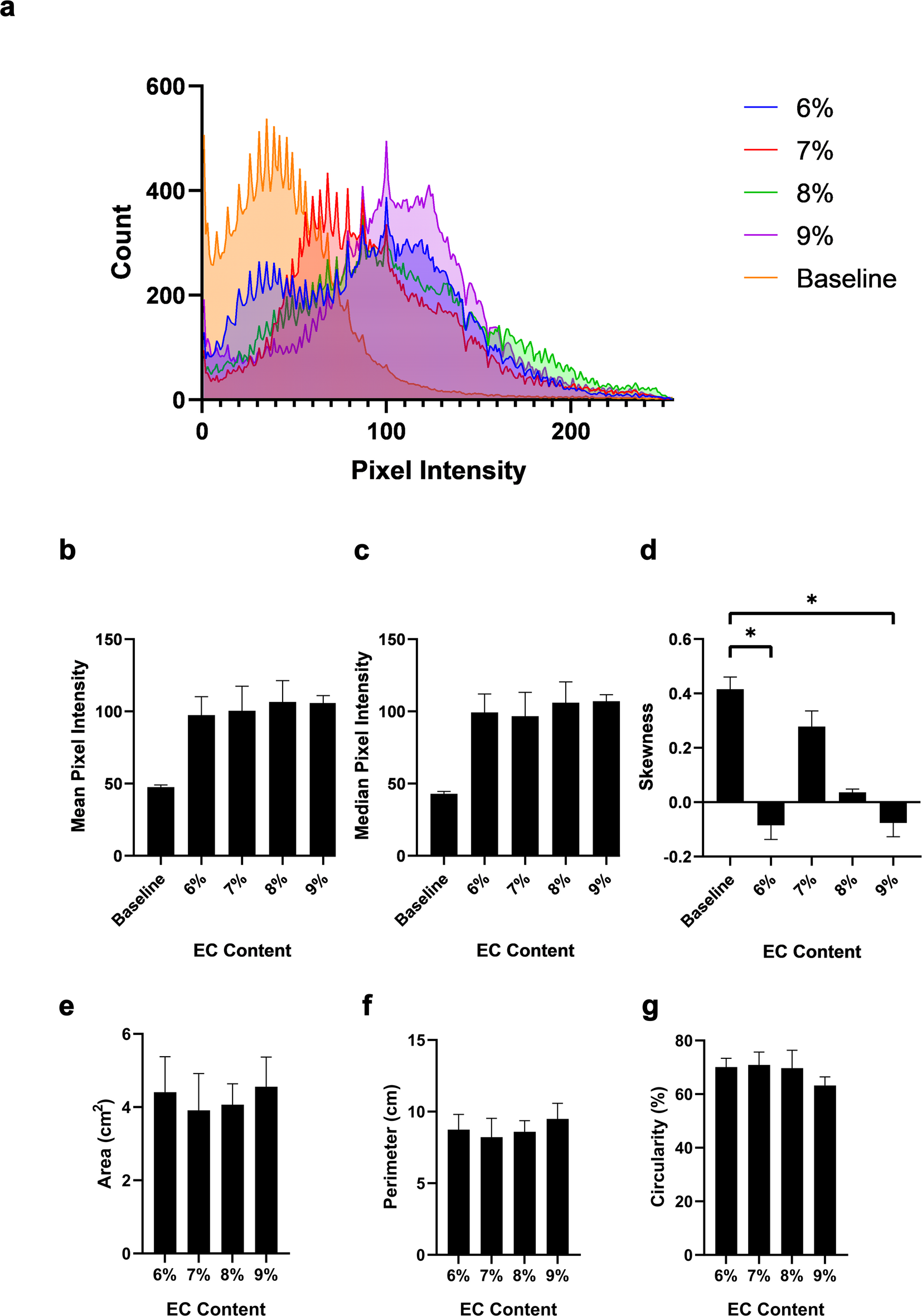
Fig. 6

Characterization of the echogenic profile of the EC-ethanol depots in excised bovine liver. (a) Line histogram plot depicting the non-zero cumulative pixel intensities observed in the EC-ethanol depot region. Plots depicting the (b) mean, (c) median, and (d) skewness of the pixel intensity distribution. Additional plots showing the (e) area, (f) perimeter, and (g) circularity of the binary masks. All error bars in this figure are SEM. Nā=ā3ā4. Kruskal-Wallis non-parametric analysis of variance test was performed. *Pā<ā0.05.