Fig. 5
From: Large-sized polystyrene microplastics induce oxidative stress in AML12 cells

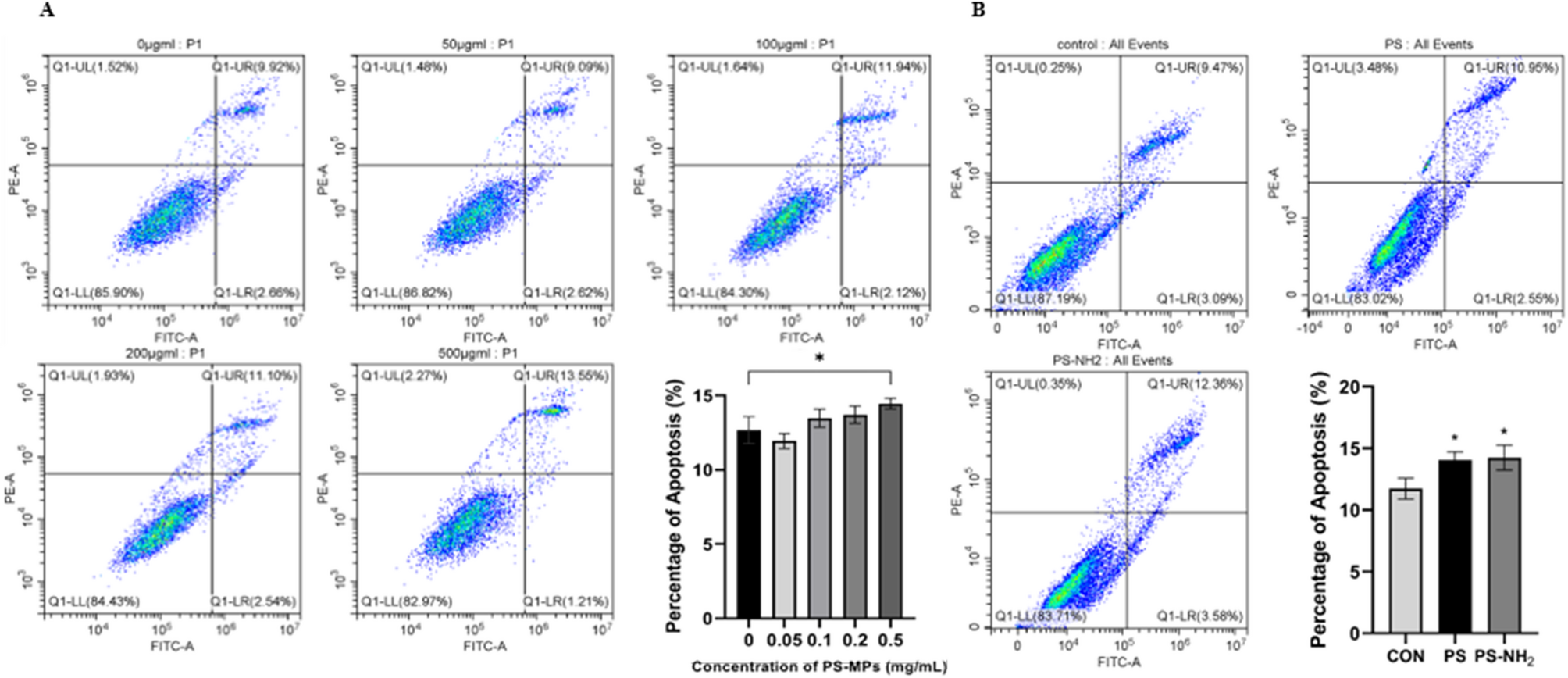
Percentage of apoptotic cells analysis in AML12 cells. (A) Percentage of apoptotic cells was measured by flow cytometry after exposure to PS-MPs at 0, 0.05, 0.1, 0.2 and 0.5 mg/mL for 48 h. (B) Percentage of apoptotic cells was measured by flow cytometry after exposure to PS-MPs and PS-NH2-MPs at 0.5 mg/mL. n = 3. Compared to control; Con: control group; 0 mg/mL PS-MPs; PS: 0.5 mg/mL PS-MPs; PS-NH2: 0.5 mg/mL PS-NH2-MPs; Statistics are calculated as mean ± SD; *P < 0.05, **P < 0.01.