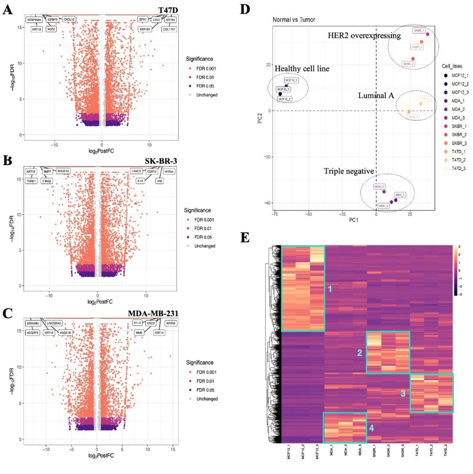
Fig. 6

Gene expression profiles of healthy and breast cancer cell lines. RNAseq data for each cell line were obtained as described in Methods. Comparisons were then carried out between each breast cancer cell line and the healthy breast cell line. Volcano plot of the genes identified in T47D (A), SK-BR-3 (B), and MDA-MB-231 (C). (D) Principal Component Analysis (PCA) of the data obtained for the three replicates for each cell line. (E) Hierarchical clustering of the genes that were found up-regulated and down-regulated in the healthy and breast cancer cell lines.