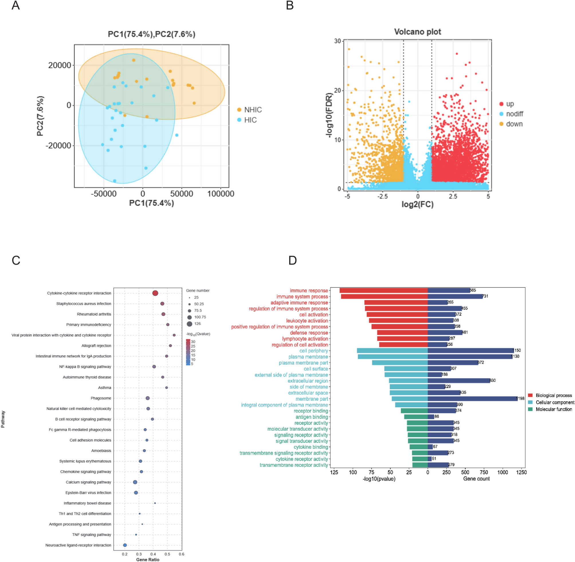
Fig. 4

Transcriptomic analysis of bladder tissue (A) PCA plot showing distinct clustering between the two groups, indicating transcriptional differences and good reproducibility within each group. (B) Volcano plot of differential gene expression analysis between the NHIC and HIC transcriptomic profiles; (C) KEGG enrichment analysis of the NHIC and HIC transcriptomic profiles. (D) GO (Gene Ontology) enrichment analysis of the NHIC and HIC transcriptomic profiles;