Fig. 2
From: Efficient cytoplasmic cell quantification using a semi-automated FIJI-based tool

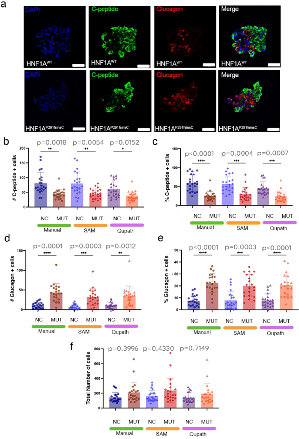
(a) Representative immunofluorescence images of pancreatic islets from HNF1A^WT^ (NC) and HNF1A^P291fsInsC^ (MUT) samples stained for DAPI (blue), C-peptide (green, insulin-producing β-cells), and Glucagon (red, glucagon-producing α-cells). Merged images highlight differences in the distribution of endocrine cell populations between genotypes. Scale bars: 50 µm. (b–e) Quantification of C-peptide + and Glucagon + cells in NC and MUT islets using three methods: manual counting), SAM macro-based analysis, and QuPath-based image processing. (f) Total number of cells per islet across NC and MUT samples. (n = 22 sc-islet sections for NC and n = 21 sc-islet sections for MUT).