Fig. 3
From: Efficient cytoplasmic cell quantification using a semi-automated FIJI-based tool

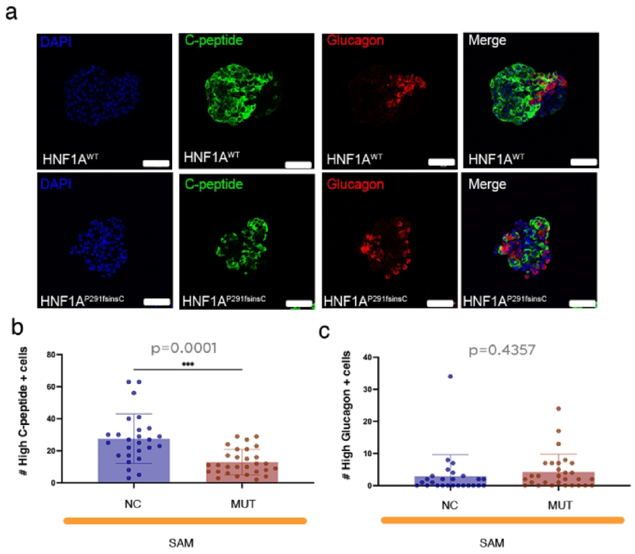
(a) Representative immunofluorescence images of pancreatic islets with varying expression levels from HNF1A^WT^ (NC) and HNF1A^P291fsInsC^ (MUT) samples stained for DAPI (blue), C-peptide (green, insulin-producing β-cells), and Glucagon (red, glucagon-producing α-cells). Scale bars: 50 µm. (b) Quantification of High expressing C-peptide + cells in NC and MUT islets using SAM macro-based analysis. (c) Quantification of High expressing Glucagon + cells in NC and MUT islets using SAM macro-based analysis. (n = 22 sc-islet sections for NC and n = 21 sc-islet sections for MUT).