Fig. 4
From: Efficient cytoplasmic cell quantification using a semi-automated FIJI-based tool

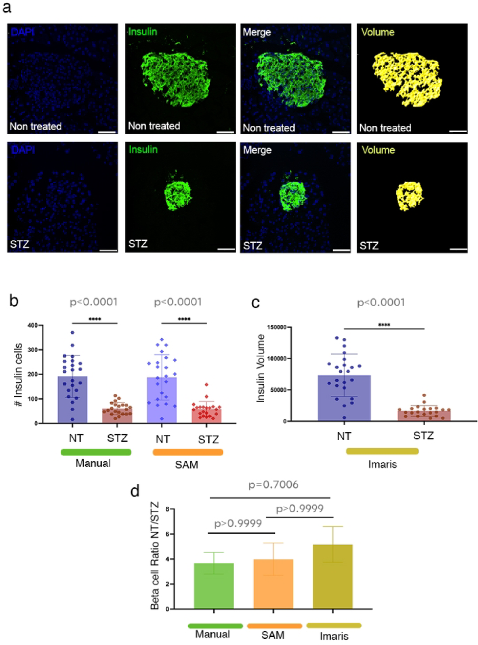
Pancreatic mouse tissue sections from non-treated (NT) and streptozotocin (STZ)-treated mice to evaluate the detection of insulin-producing β-cells. (a) Representative images with insulin + cells (green), corresponding Volume from Imaris (yellow) and DAPI(blue) within pancreatic islets. Scale bars: 50 µm. (b) Quantification of Insulin + cells in NT and STZ islets using Manual and SAM macro-based analysis (n = 22 islet sections for NT and n = 21 islet sections for STZ). (c) Quantification of Insulin Volume in NT and STZ islets using Imars. (n = 23 islet sections for NT and n = 21 islet sections for STZ). (d) Comparison of Beta cell ratio from NT to STZ for the three different quantification methods: Manual, SAM and Imaris. Brown-Forsythe and Welch ANOVA tests were used (n = 3 mice per condition).