Fig. 5
From: Efficient cytoplasmic cell quantification using a semi-automated FIJI-based tool

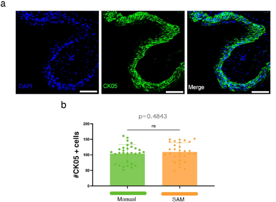
Comparison of CK05 + cell quantification methods in the bladder epithelium. (a) Representative immunofluorescence images of bladder epithelium stained for CK05 (green) and DAPI (blue). Scale bars: 50 µm. (b) Quantification of CK05 + cells using manual counting and SAM (n = 30 bladder sections).