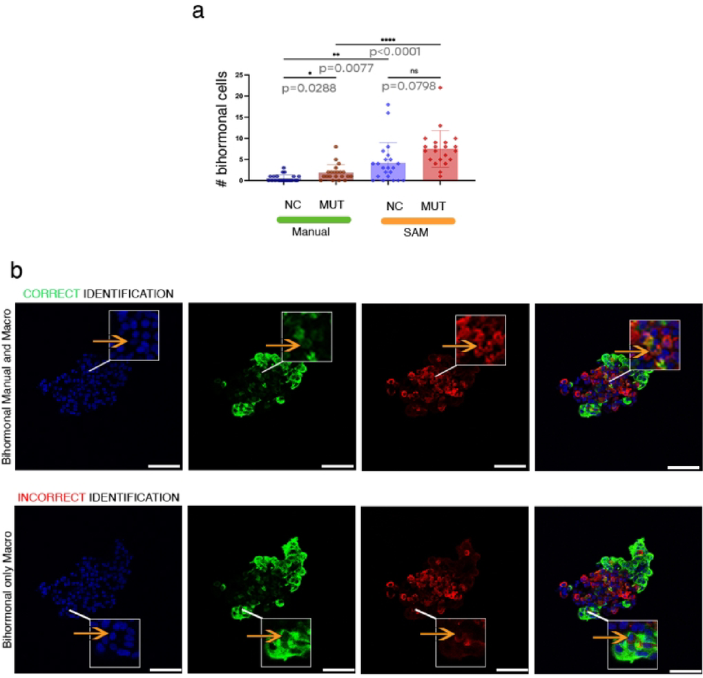
Fig. 8
From: Efficient cytoplasmic cell quantification using a semi-automated FIJI-based tool

(a) Quantification of bihormonal cells in SC-islets from both control (NC) and mutant (MUT) conditions using two approaches: manual counting and automated analysis via the SAM macro (n = 22 sc-islet sections for NC and n = 21 sc-islet sections for MUT). (b) Representative Zooms of SC-islet in Fig. 2 to illustrating bihormonal cells. Cells correctly identified by both manual and SAM-based quantification, while cells detected only by the macro are considered false positives. Staining includes DAPI (blue) for nuclei, insulin (green), and glucagon (red). Scale bars: 50 µm.