Figure 14
From: Consistent vehicle trajectory extraction from aerial recordings using oriented object detection

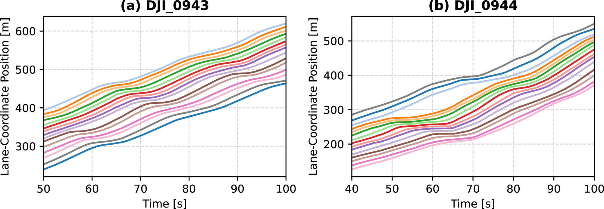
Snippet of reconstructed vehicles’ trajectories for two videos where considerable disturbances are present.
From: Consistent vehicle trajectory extraction from aerial recordings using oriented object detection

Snippet of reconstructed vehicles’ trajectories for two videos where considerable disturbances are present.