Fig. 3
From: Immune cell subsets in autoimmune polyendocrine syndrome type I

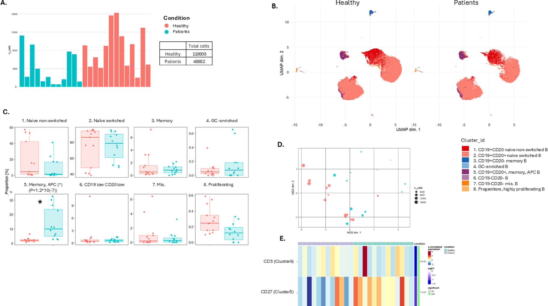
Unsupervised analysis of human whole blood-derived mass cytometry (CyTOF) normalized data on autoimmune polyendocrine syndrome type I (APS-I) patients and healthy controls (HC) for dataset 1. All B cells. (A) Number of B cells from each in dividual. (B) UMAP plots for B cell subsets including eight clusters for APS-I patients and healthy controls. The clusters are manually annotated based on the marker heatmap in Fig. S7. (C) Boxplot on B cell subset frequency in each cluster for APS-I patients and healthy controls. (D) MDS-plot for B cell subsets with colours representing the two cohorts of interest. (E) Statistically significantly expressed markers within clusters. Statistical tests were performed by the EdgeR and limma packages. GC germinal cernter, Mis Miscellaneous, APC antigenpresenting cells.