Fig. 5
From: Tofogliflozin ameliorates cardiotoxin induced skeletal muscle injury and fibrosis in obesity

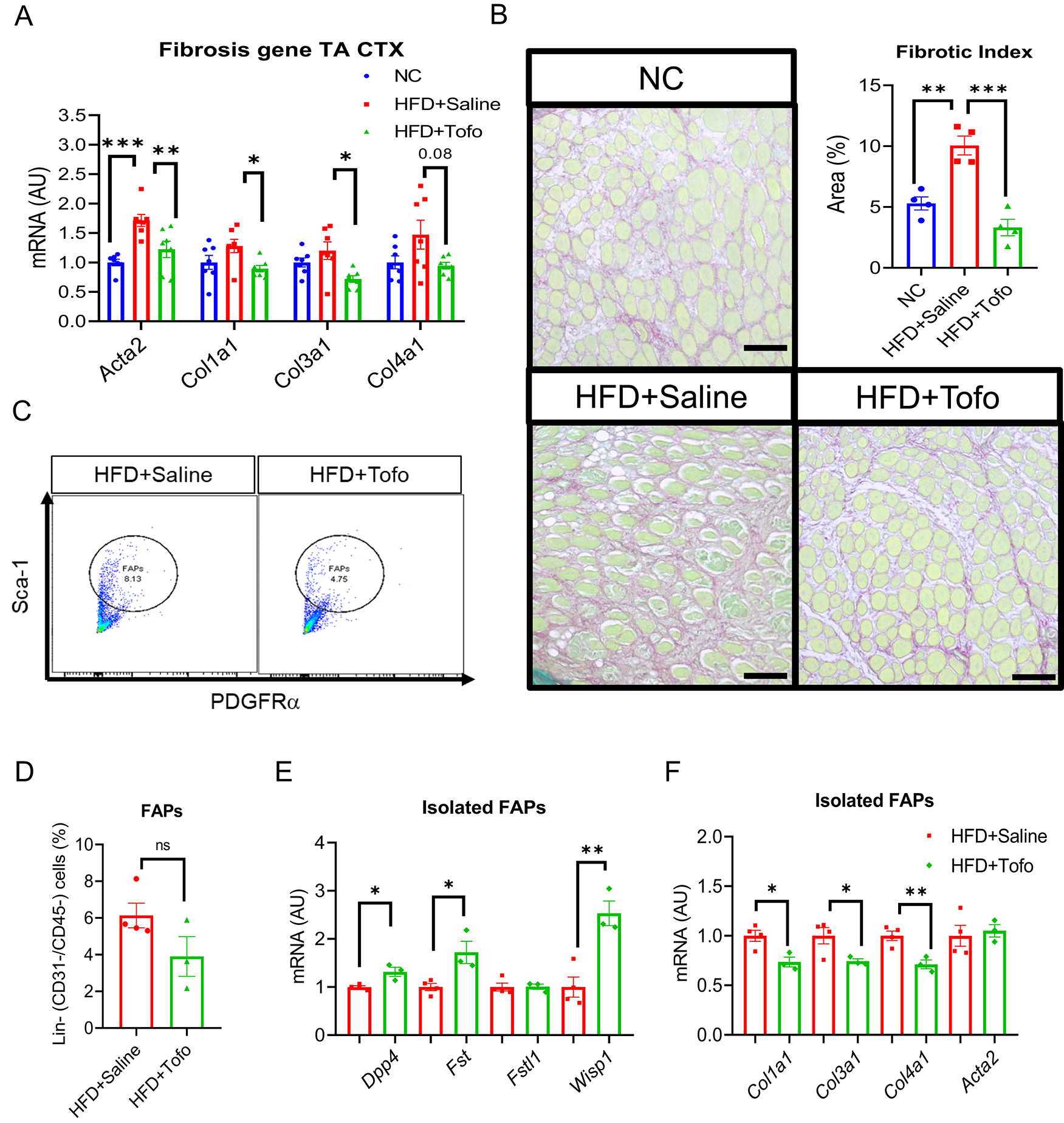
Tofo protects from extracellular matrix accumulation (fibrosis) after CTX-induced skeletal muscle injury in obese mice. (A) Fibrosis-related gene expression (NC = 7; HFD+Saline = 7; HFD+Tofo = 7). (B) Representative Sirius Red staining images of skeletal muscle (TA) from NC, HFD+Saline, and HFD+Tofo after CTX-induced injury and quantification of fibrotic index area percentage (area %), fibrotic area (red area) was calculated using ImageJ software. Four biological samples were taken in each sample, 4 animals were used in each group (NC = 4; HFD+Saline = 4; HFD+Tofo = 4). (C) Representative image of flowcytometry for FAPs isolation. (D) Quantification (right) (HFD+Saline = 4; HFD+Tofo = 3). (E) RT-qPCR of FAPs-related gene expression of isolated FAPs (HFD+Saline = 4; HFD+Tofo = 3). (F) RT-qPCR of fibrosis-related gene expression of isolated FAPs (HFD+Saline = 4; HFD+Tofo = 3). Data represent mean ± SEM. One-way ANOVA for (A) and (B), statistical analysis for other figures was performed using a two-tailed Student’s t-test. (*p < 0.05, **p < 0.01, ***p < 0.001).