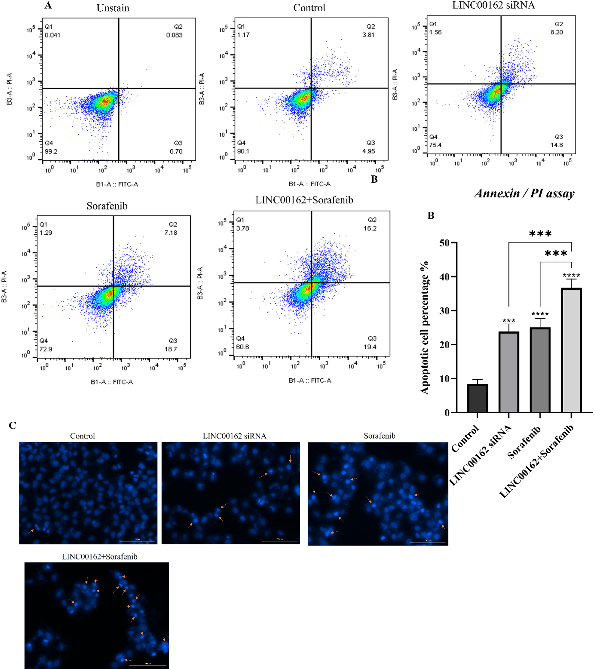
Fig. 6

Effect of the LINC00162 silencing combined with sorafenib on apoptosis induction in B-CPAP thyroid cancer cells. (A) Apoptosis rate in various groups evaluated by AnnexinV/PI assay. (B) While LINC00162 siRNA transfection and treatment with sorafenib significantly increased apoptosis rate, the combination of these treatments induced apoptosis more than individual treatments (****p < 0.0001 and ***p < 0.001). (C) DAPI staining to determine chromatin fragmentation.