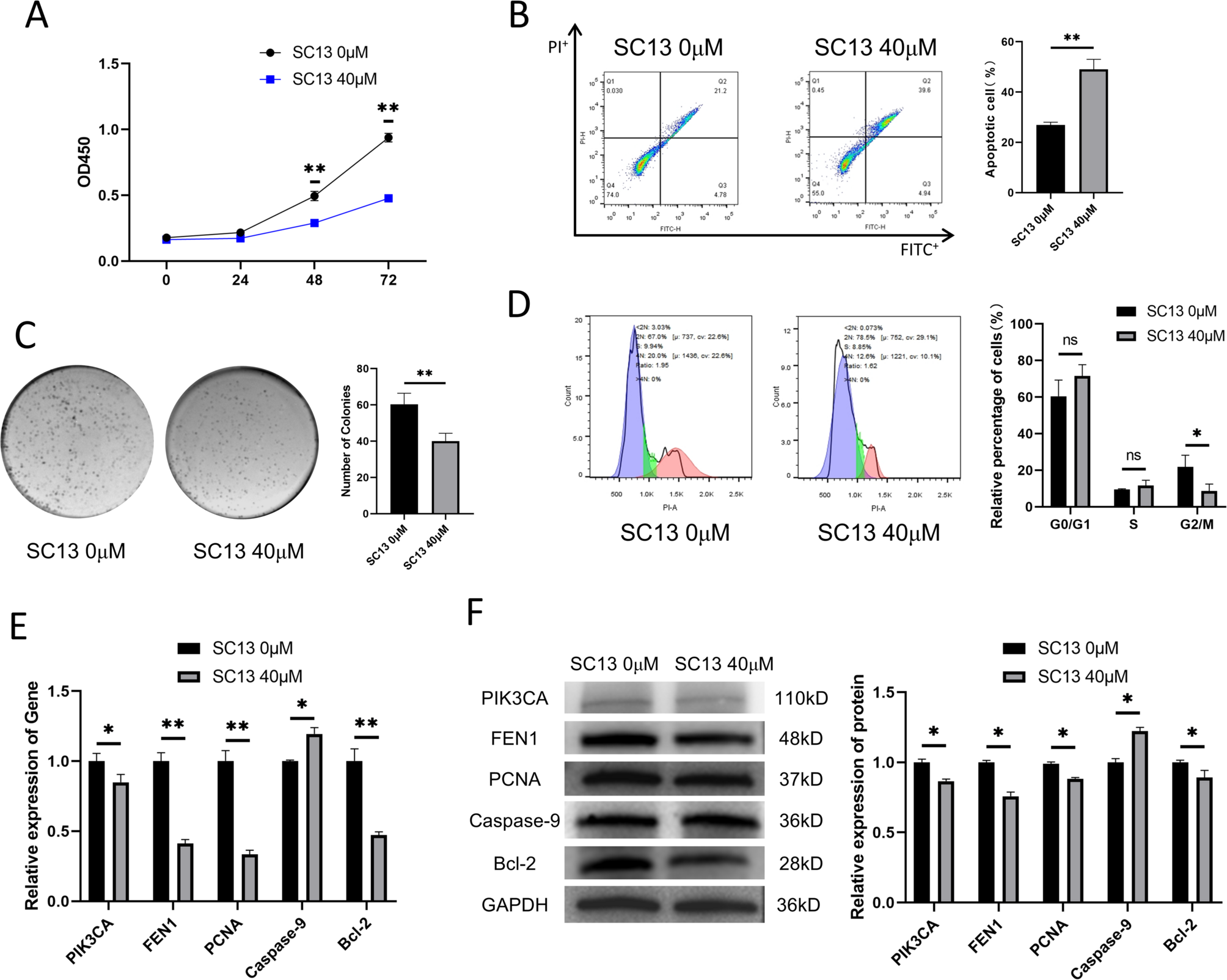
Fig. 7

Effects of FEN1 Inhibitor SC13 on Clonogenic Capacity, Proliferation, Apoptosis, and Cell Cycle of TC-YIK Cells.
After treatment with the SC13 inhibitor in TC-YIK cells, the following assessments were performed: (A) Cell proliferation activity was measured using the CCK-8 assay at 0 h, 24 h, 48 h and 72 h, followed by statistical analysis. n = 5. ANOVA was employed to analyze the experimental data. (B) Flow cytometry was used to detect apoptosis 48 h after SC13 inhibitor treatment, with subsequent statistical analysis. n = 3. (C) Colony formation was visualized by crystal violet staining, and the number of colonies was statistically analyzed. n = 3. (D) Flow cytometry was employed to analyze changes in the cell cycle 48 h after SC13 inhibitor treatment, followed by statistical analysis. n = 3. (E) Relative mRNA expression levels of FEN1, PCNA, BCL-2, PIK3CA, and Caspase-9 were measured by qRT-PCR 24 h after SC13 inhibitor treatment, using GAPDH as the internal reference gene. n = 3. (F) WB analysis was performed to examine the protein expression levels of FEN1, PCNA, BCL-2, PIK3CA, and Caspase-9 48 h after SC13 inhibitor treatment. Grayscale analysis and statistical evaluation of the WB bands from Panel G were conducted using ImageJ software. n = 3. Comparisons with the NC group: *: P < 0.05 indicates statistical significance, while **: P < 0.01 indicates high statistical significance. Two-independent-samples t-tests was employed to analyze the experimental data in the B-F.