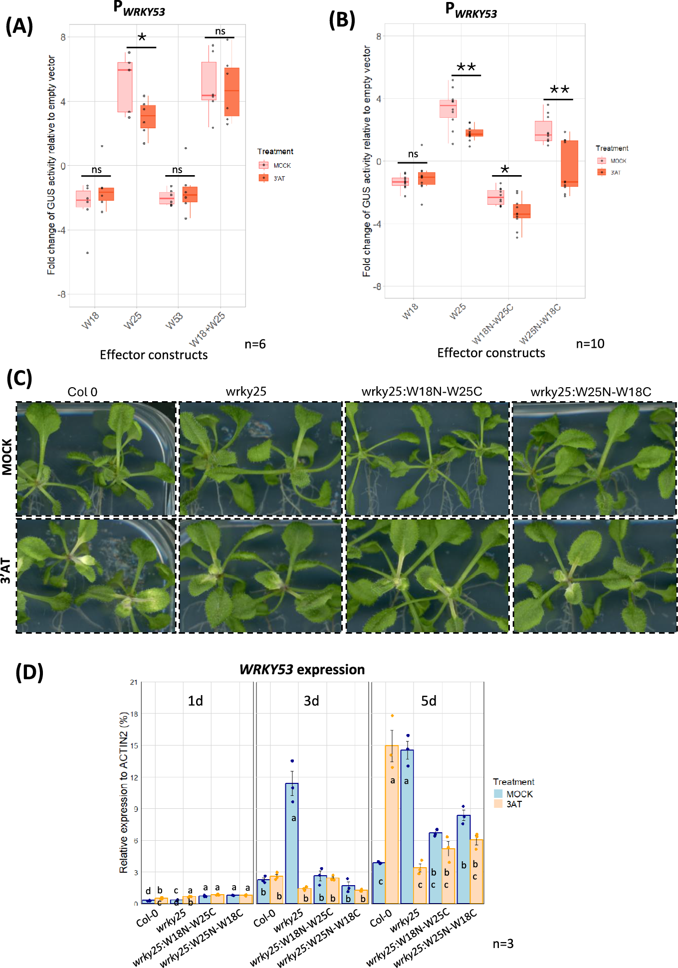
Fig. 5

Oxidative stress effect on the transactivation assays in Arabidopsis protoplast for the PWRKY53 and the effect of oxidative stress in planta on young plants of the complementation lines wrky25:W18N-W25C and wrky25:W25N-W18C. Arabidopsis root protoplasts were transiently transformed with a fragment of the WRKY53 (2759 bp) promoter fused to the GUS reporter gene, along with 35S:WRKY18 (W18), 35S:WRKY25 (W25), 35S:WRKY53 (W53), or 35S:WRKY18/WRKY25 (W18 + W25) (A) or, in a second series, 35S:WRKY18 (W18), 35S:WRKY25 (W25), 35S:W18N-W25C (W18N-W25C) and 35S:W25N-W18C (W25N-W18C) (B) as effector constructs. In both series, half of the transfected protoplasts were simultaneously incubated with 10 mM 3’-AT or the same volume of water for the MOCK conditions, respectively. The boxplots present the values relative to the empty vector control. Sample size (n) is indicated in the figure and represents independent biological replicates. Statistical significance was assessed using a two-tailed Student’s t-test (*p ≤ 0.05; **p ≤ 0.01; ns: not significant). (C) 2-week-old seedlings of wrky25:W18N-W25C and wrky25:W25N-W18C, Col-0 and wrky25 were transferred onto new plates with or without 3’-AT. 5 days after transfer a bleaching of the leaves to a different extent in the different lines could be observed. (D) Gene expression of WRKY53 with and without 3’-AT was analyzed by qRT-PCR in different lines and normalized to the expression of the ACTIN2 gene (mean values ± SD, n = 3). A one-way ANOVA followed by Tukey’s HSD post-hoc test was performed. Different lowercase letters denote statistically significant differences among groups (p ≤ 0.05).