Fig. 1
From: Magnetic nanoparticles influence the biological function of mesenchymal stem cells

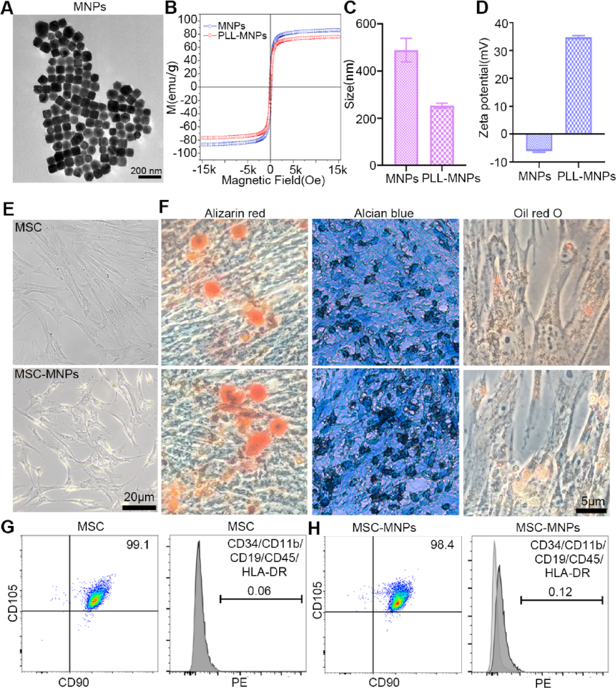
Characterization of MNPs and identification of MSC. (A) Morphology of MNPs under TEM. (B) Curve displaying the magnetization of dry MNPs in the magnetic field. (C, D) Hydrodynamic diameter and zeta potential of MNPs and MNPs-PLL (n = 3). (E) Morphology of MSC and MSC-MNPs. (F) MSC-MNPs can induce differentiation into bone, cartilage and fat through alizarin red, alcian blue, oil red O staining. (G, H) Identification of the expression of MSC markers via flow cytometry.