Fig. 2
From: Magnetic nanoparticles influence the biological function of mesenchymal stem cells

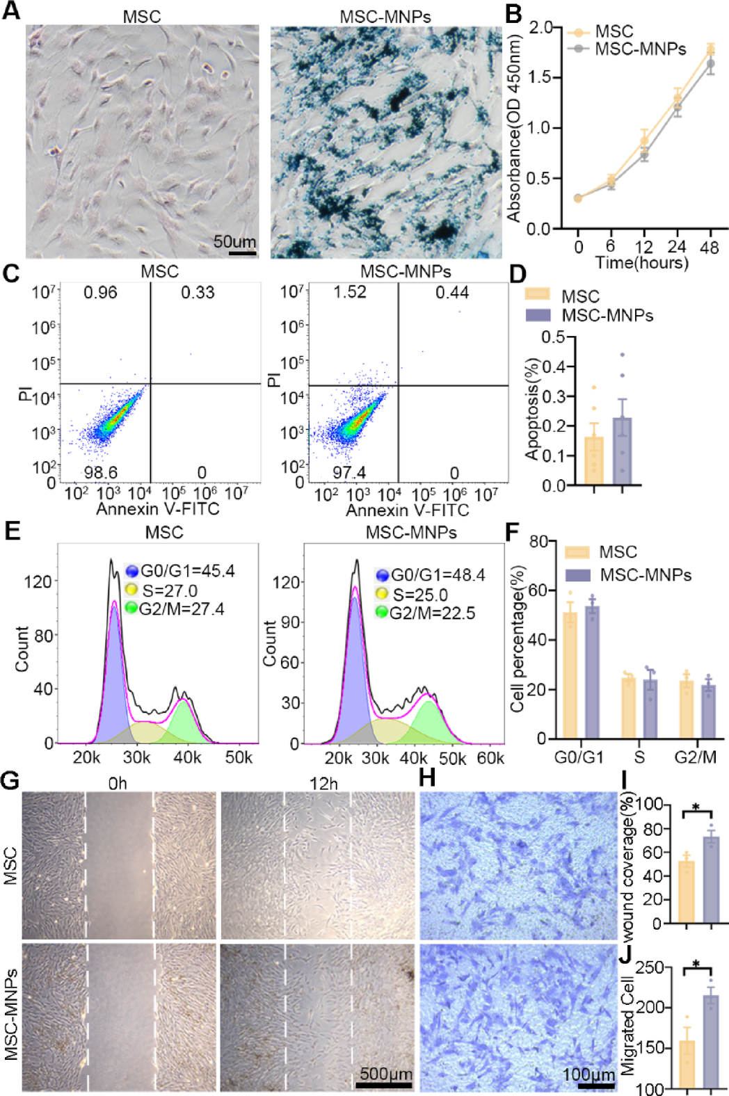
Effects of MNPs uptake by MSC on cell proliferation, apoptosis, the cell cycle and migration. (A) Prussian blue and Eosin staining revealed MNPs uptake by MSC. All MSC in the MSC-MNPs group were blue. (B) The proliferation of MSC after uptake of MNPs was detected via CCK-8 assay. (C, D) Using annexin V and propidium iodide (PI) staining, FACS analysis revealed a comparable percentage of apoptotic cells in the MSC-MNPs group and the MSC group. (E, F) FACS analysis of PI-stained cells showed no significant change in the cell cycle in the MSC-MNPs group or the MSC group. (G, I) MSC migration was studied via a wound scratch assay. At 12 h after scratching, the coverage of migrating MSC in lesion areas was significantly greater in the MSC-MNPs group than in the MSC group. (H, J) Transwell assays showed that more MSC migrated through the membrane pores in the MSC-MNPs group than in the MSC group. The data are represented as the mean ± SEM. *P < 0.05, **P < 0.01, Two-way repeated measures ANOVA with Bonferroni’s post hoc correction in B and Student’s t-test in others, n = 3 in B, F, I, J; n = 5 in D.