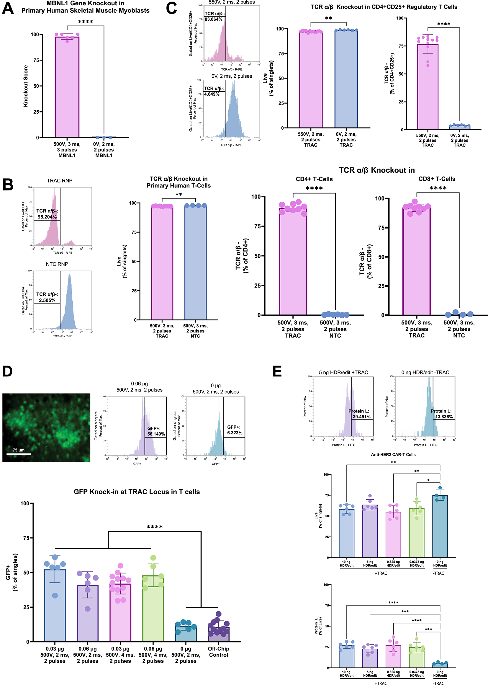
Fig. 2

CRISPR-Mediated Gene Knockout and Knock-In in Primary Human Myoblasts and T Cells. (A) CRISPR-Cas9 mediated knockout of MBNL1 gene in electroporated and non-electroporated primary human myoblasts (N = 3–6). Quantification of knockout was calculated via Inference of CRISPR Edits (ICE) analysis from Sanger sequencing data. Statistics were calculated using unpaired analysis with T-test. (B) CRISPR-Cas9 mediated knockout of the TRAC gene in primary human T cells. (Left) Representative flow cytometry histograms showing TRAC gene knockout efficiency via the absence of TCR α/β expression. (Middle) Viability of T cells following transfection of TRAC or NTC RNP. (Right) TRAC knockout efficiency in CD4+ and CD8+ T cell subsets post-transfection of TRAC or NTC RNP, reported as the percentage of TCR α/β-negative cells (N = 4–9). Statistics were calculated using unpaired analysis with T-test. (C) CRISPR-Cas9 mediated knockout of the TRAC gene in primary human Regulatory T cells. (Left) Representative flow cytometry histograms showing TRAC gene knockout efficiency via the absence of TCR α/β expression. (Middle) Viability of electroporated and non-electroporated Regulatory T cells following transfection of TRAC RNP. (Right) TRAC knockout efficiency in Regulatory T cells post-transfection of TRAC RNP, reported as the percentage of TCR α/β-negative cells in CD4+ CD25 + cells (N = 6–12). Statistics were calculated using unpaired analysis with T-test. (D) GFP knock-in at the TRAC locus in primary human T cells. (Top, Left) Representative fluorescence microscopy image of GFP + cells post-transfection. Scale bar = 75 μm. (Top, Right) Representative flow cytometry histograms displaying GFP expression in T cells transfected with (+) or without (−) the GFP template, showing knock-in efficiency as expression of GFP. (Bottom) Quantification of GFP + cells post-transfection of varying concentrations of knock-in construct and transfection parameters (N = 6–12). Statistics were calculated using One-way ANOVA with multiple comparisons. (E) Generation of Anti-HER2 CAR-T cells, as measured by Protein L expression. This figure shows the detection of anti-HER2 chimeric antigen receptor expression in primary T cells using Protein L staining via flow cytometry. (Left) Representative flow cytometry histograms displaying Protein L expression in T cells transfected with (Top) TRAC RNP and 5 ng HDR/edit and (Bottom) without TRAC RNP and 0 ng HDR/edit. (Right) (Top) Viability and (Bottom) Protein L expression cells post-transfection with TRAC RNP and HDR, where Protein L expression confirms successful CAR-T generation (N = 4–6). Statistics were calculated using One-way ANOVA with multiple comparisons. (A-E) Statistical significance is defined as ns = not significant, ∗p < 0.05, ∗∗p < 0.01, ∗∗∗p < 0.001, and ∗∗∗∗p < 0.0001. Mean values and SD are presented.