Fig. 3

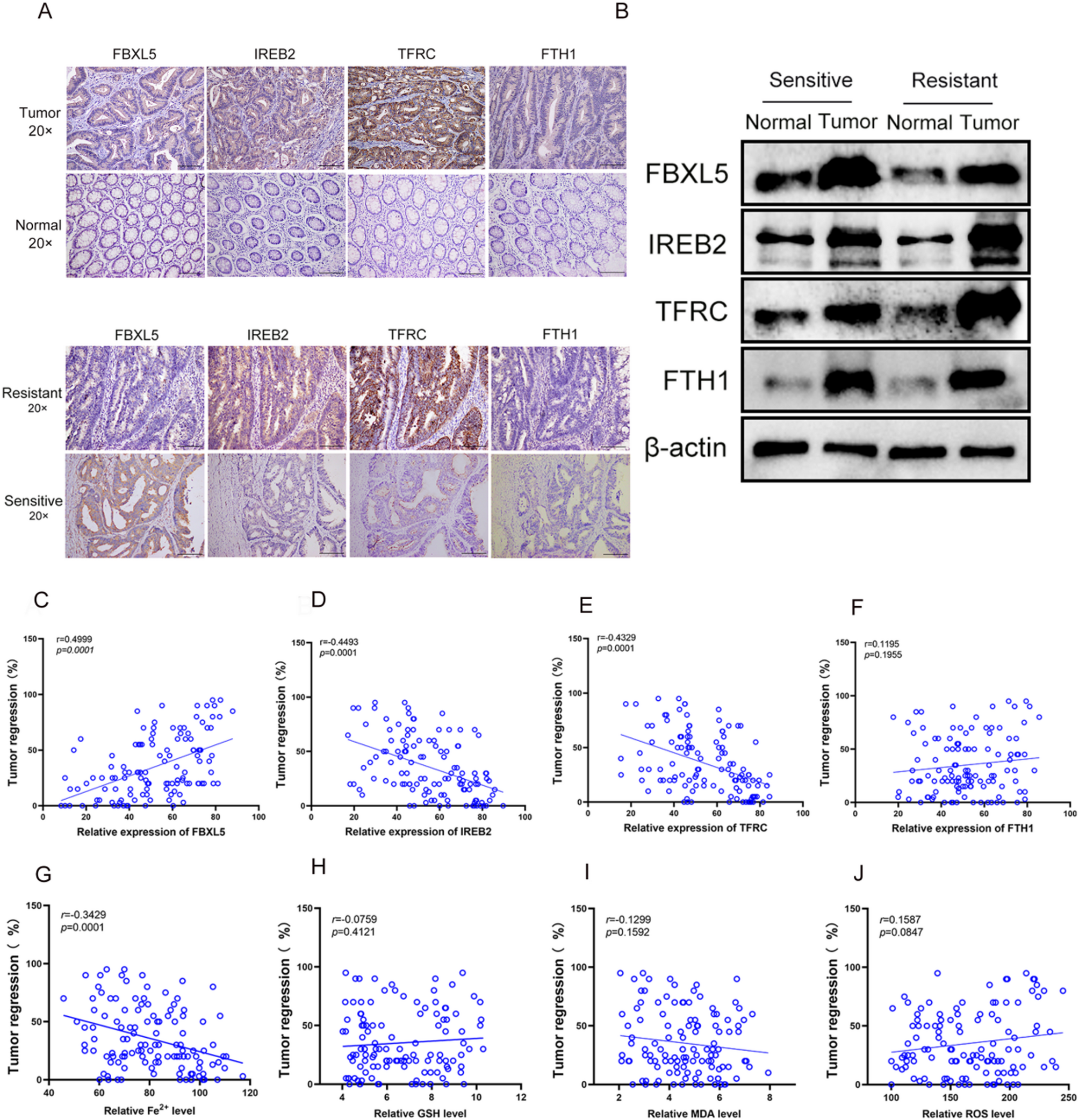
FBXL5-IREB2-TFRC axis correlates with iron overload and chemotherapy response. (A) Immunohistochemical staining showing the expression of FBXL5, IREB2, TFRC, and FTH1 in normal intestinal mucosa and oxaliplatin-sensitive and oxaliplatin-resistant colorectal cancer tissues. (B) Expression levels of FBXL5, IREB2, TFRC, and FTH1 in colorectal cancer tissues. Membranes were sectioned prior to antibody hybridization. β-Actin served as the loading control. Data are presented as mean ± standard deviation (SD) from three independent experiments. Full-length blots/gels are presented in Supplementary Fig. 1.(C)Correlation between tumor regression and FBXL5 expression.(D)Correlation between tumor regression and IREB2 expression. (E) Correlation between tumor regression and TFRC expression. (F)Correlation between tumor regression and FTH1 expression. (G)Correlation between tumor regression and Fe2+ levels. (H)Correlation between tumor regression and GSH levels.(I)Correlation between tumor regression and MDA levels. (J) Correlation between tumor regression and ROS levels.