Fig. 1
From: The metabolome of fecal extracellular vesicles in patients with malignant solid tumors

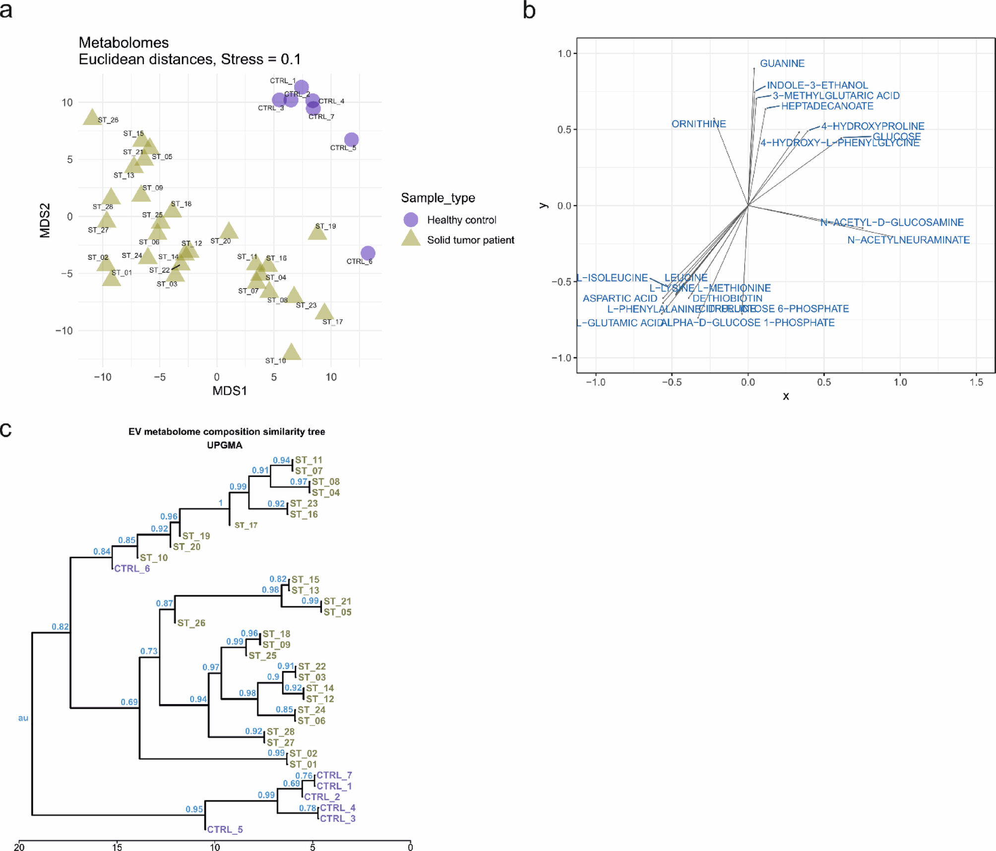
Visualization of fecal extracellular vesicle (EV) metabolome (a) Non-metric Multi-Dimensional Scaling (nMDS) ordination based on the Euclidean distance matrix, depicting the differences in the fecal EV metabolome between healthy controls and patients with solid tumors. (CTRL: Healthy controls; ST: Patients with solid tumors) (b) Plot depicting the metabolites with abundances significantly changing in the multidimensional space of analyzed samples and arrows showing the direction of abundance increase (c) Metabolome similarity tree constructed using Unweighted Pair Group Method with Arithmetic Mean (UPGMA) based on the Euclidean distance matrix (CTRL: Healthy controls; ST: Patients with solid tumors).