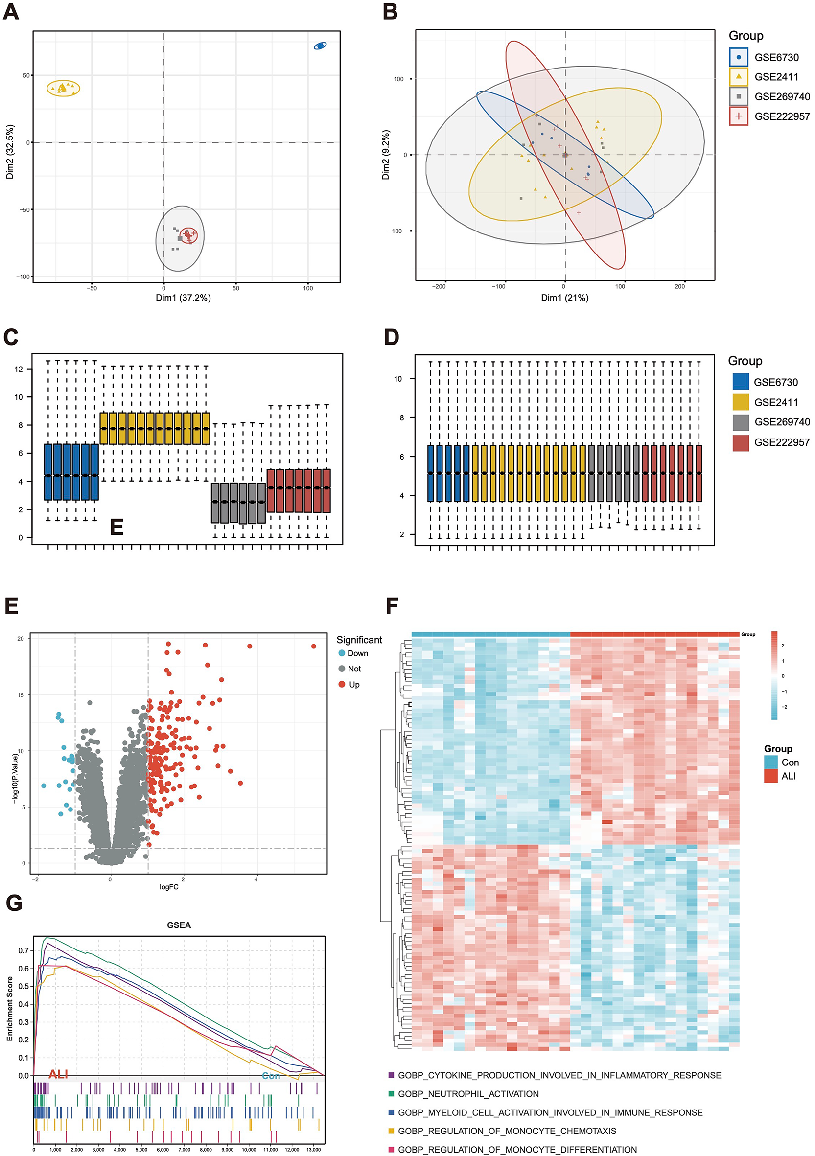
Fig. 2

Identification of DEGs in lung tissue. (A) PCA for ALI and Con samples before batch correction with ComBat. (B) PCA for ALI and Con samples after batch correction with ComBat. (C) Box line diagram of the merged dataset before correction. (D) Box line diagram of the combined dataset after correction. (E) Volcano plot showing DEGs between ALI and Con samples. (F) Heatmap showing the top 50 up- and down-regulated genes (G) Active GO functional enrichment of gene expression matrix in ALI. The differentially expressed genes were selected with log2 (fold change) > 1 or log2 (fold change) < − 1 and with statistical significance (P < 0.05). Two-tailed unpaired Student’s t-test for two groups or one-way ANOVA for three groups or more. DEGs, Differentially Expressed Genes. PCA, Principal Component Analysis. GO, Gene Ontology. ALI, Acute Lung Injury. Con, Control.