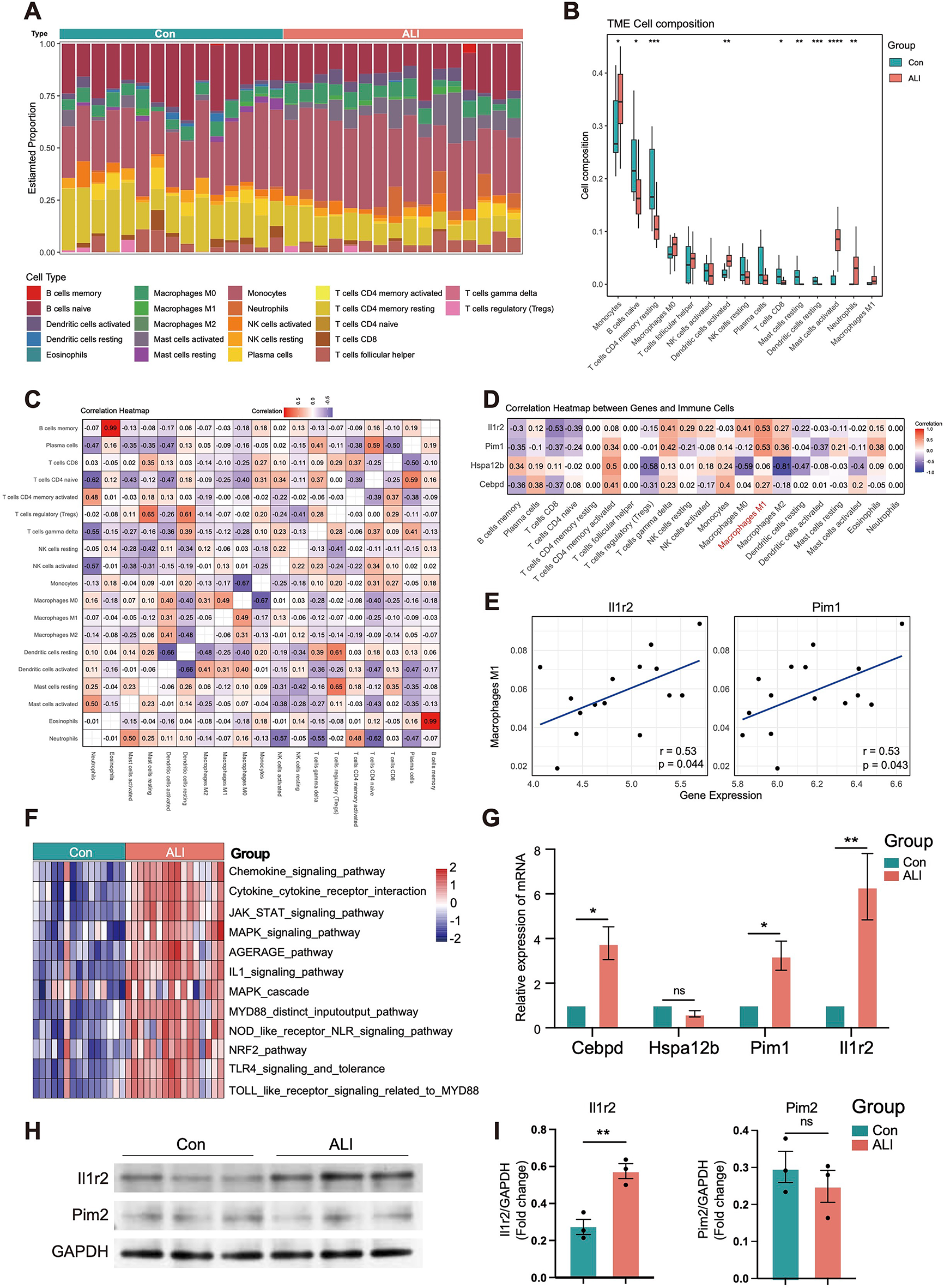
Fig. 5

Immune cell infiltration analysis in the combined dataset. (A) Distribution of 22 kinds of immune cells in tissues of ALI and control groups. (B) Expression of immune cells in ALI and control groups. (C) Correlation diagram between immune cells. (D) Correlations between Cebpd, Hspa12b, Pim1, Il1r2 and infltrating immune cells. (E) Correlations between Pim1,Il1r2 and Macrophages M1. (F) GSVA enrichment analysis results in ALI and control groups. (G) The boxplot shows the expression of hub genes (Cebpd, Hspa12b, Pim1 and Il1r2) between the ALI and control groups as measured by qRT-PCR. (H) Immunoblotting to assess the expression levels of Pim1 and Il1r2 in lung tissue from control (n = 3) and ALI (n = 3). (I) The boxplot shows the expression levels of Pim1 and Il1r2 in lung tissue from control (n = 3) and ALI (n = 3). Two-tailed unpaired Student’s t-test for two groups or one-way ANOVA for three groups or more. GSVA, Gene Set Variation Analysis. ALI, Acute Lung Injury.