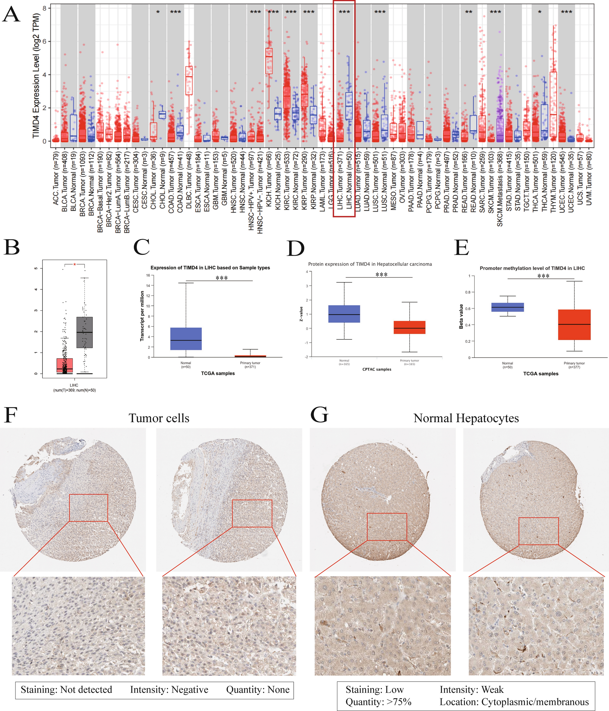
Fig. 1

Expression level of TIMD4 in LIHC. (A) Transcriptional expression level of TIMD4 in different cancers using TIMER2.0. (B) Transcriptional expression level of TIMD4 in LIHC by GEPIA. (C) Transcriptional expression level of TIMD4 in LIHC by UALCAN. (D) Protein expression of TIMD4 in LIHC by UALCAN. (E) Expression of TIMD4 methylation promoter gene in LIHC by UALCAN. (F) Pathological histochemistry of tumor tissues in LIHC (ID: CAB026027). (G) Pathological histochemistry of normal tissues in liver (ID: CAB026027). *P < 0.05, **P < 0.01, ***P < 0.001.