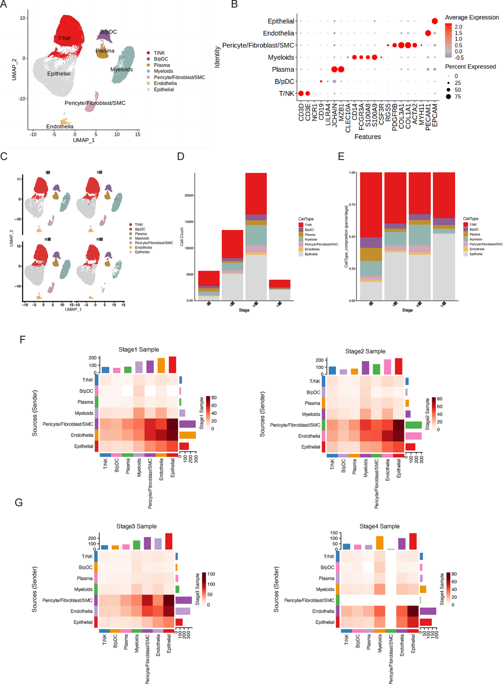
Fig. 1

Identification of Seven TME-Associated Cell Subsets in Colorectal Cancer by scRNA-seq. (A) UMAP plot displaying the major cell types identified. (B) Dot plot showing key marker gene expression across cell types; dot size indicates cell proportion, and colour intensity indicates average expression. (C) UMAP plot of immune cell distribution across the TME from Stage I to Stage IV. (D–E) Bar plots illustrating dynamic changes and relative proportions of cell populations and T cell subsets across Stages I to IV. (F) Interaction strength among TME-associated cell subsets in early-stage CRC (Stages I–II). (G) Interaction strength among TME-associated cell subsets in advanced-stage CRC (Stages III–IV).TME, tumour microenvironment; scRNA-seq, single-cell RNA sequencing; UMAP, Uniform Manifold Approximation and Projection; T, T cells; NK, natural killer cells; PD−1, programmed cell death protein 1; Tim−3, T cell immunoglobulin and mucin-domain containing−3; CD39, ectonucleoside triphosphate diphosphohydrolase−1; CD103, integrin alpha E; TIL, tumour-infiltrating lymphocyte; TPM, transcripts per million.