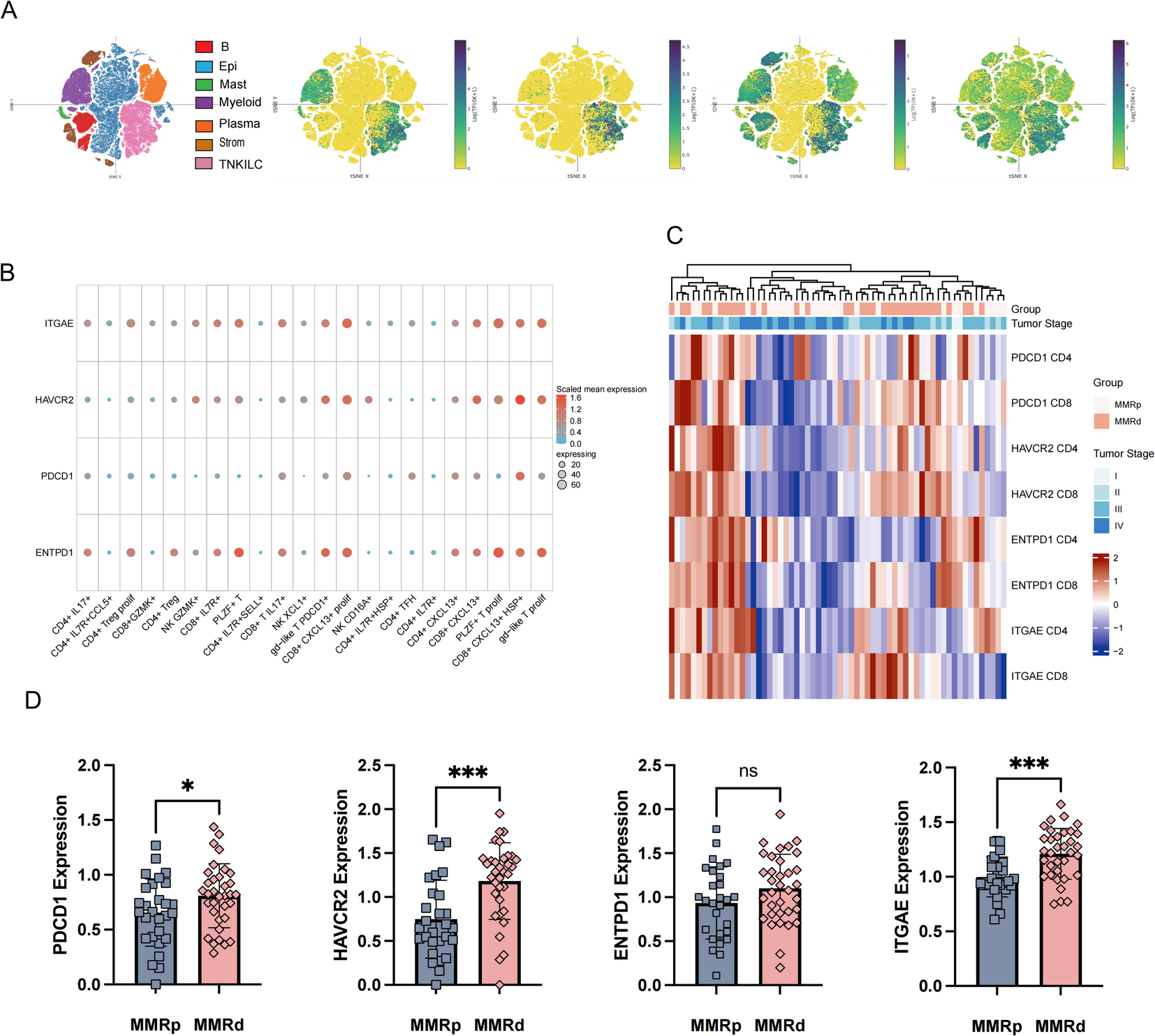
Fig. 3

PDCD1, HAVCR2, ENTPD1, and ITGAE Expression in MSS and MSI Colorectal Cancer: Clinical and Prognostic Insights. (A) UMAP visualisation of PDCD1, HAVCR2, ENTPD1, and ITGAE expression in CRC patients. (B) Expression levels of PDCD1, HAVCR2, ENTPD1, and ITGAE across CD4⁺ T cells, CD8⁺ T cells, and NK cell subsets. (C) Hierarchical clustering heatmap showing the expression profiles of PDCD1, HAVCR2, ENTPD1, and ITGAE, with row-wise Z-score normalisation. (D) Comparative expression of PDCD1, HAVCR2, ENTPD1, and ITGAE between MMRp and MMRd CRC patients.two-tailed unpaired Student’s t-testswas used in D, *p < 0.05, **p < 0.01, ***p < 0.001.CRC, colorectal cancer; PDCD1, programmed cell death protein 1; HAVCR2, hepatitis A virus cellular receptor 2; ENTPD1, ectonucleoside triphosphate diphosphohydrolase 1; ITGAE, integrin alpha E; MSS, microsatellite stable; MSI, microsatellite instability; MMRp, mismatch repair proficient; MMRd, mismatch repair deficient; UMAP, Uniform Manifold Approximation and Projection; NK, natural killer; Z-score, standard score.