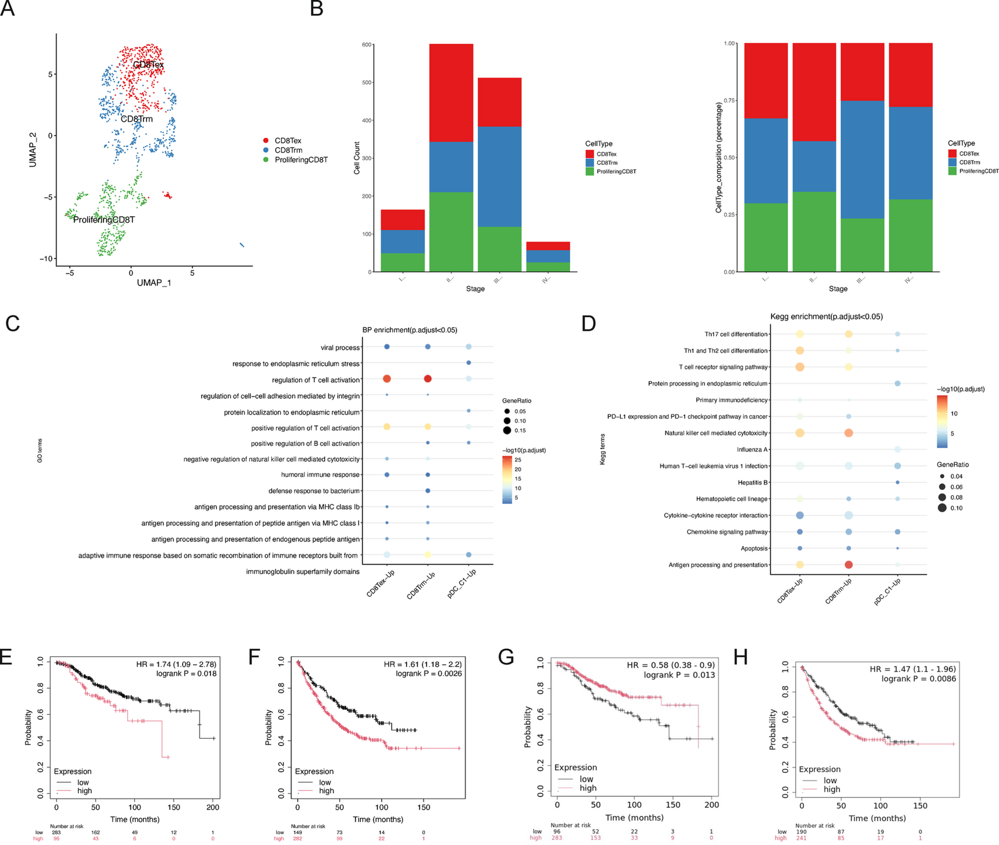
Fig. 6

Functional Changes in Tex and pf-Trm in Early and Advanced Stages. (A)UMAP visualization and transcriptomes of CD8 Tex, CD8 pf-Trm, and proliferating CD8 T cells. (B) Dynamic changes in CD8 Tex, CD8 pf-Trm, and proliferating CD8 T cells from Stage I to IV. (C) BP enriched by upregulated genes in Tex and pf-Trm cells. (D) KEGG pathways enriched by upregulated genes in Tex and pf-Trm cells. (E-F) Survival curves for Tex in early (E) and advanced (F) CRC stages. (G-H) Survival curves for pf-Trm in early (G) and advanced (H) CRC stages.Tex, terminally exhausted T cells; pf-Trm, precursor exhausted tissue-resident memory T cells; t-SNE, t-distributed stochastic neighbor embedding; TIL, tumour-infiltrating lymphocyte; PD-1, programmed cell death protein 1; KEGG, Kyoto Encyclopedia of Genes and Genomes; BP, biological process; CRC, colorectal cancer.