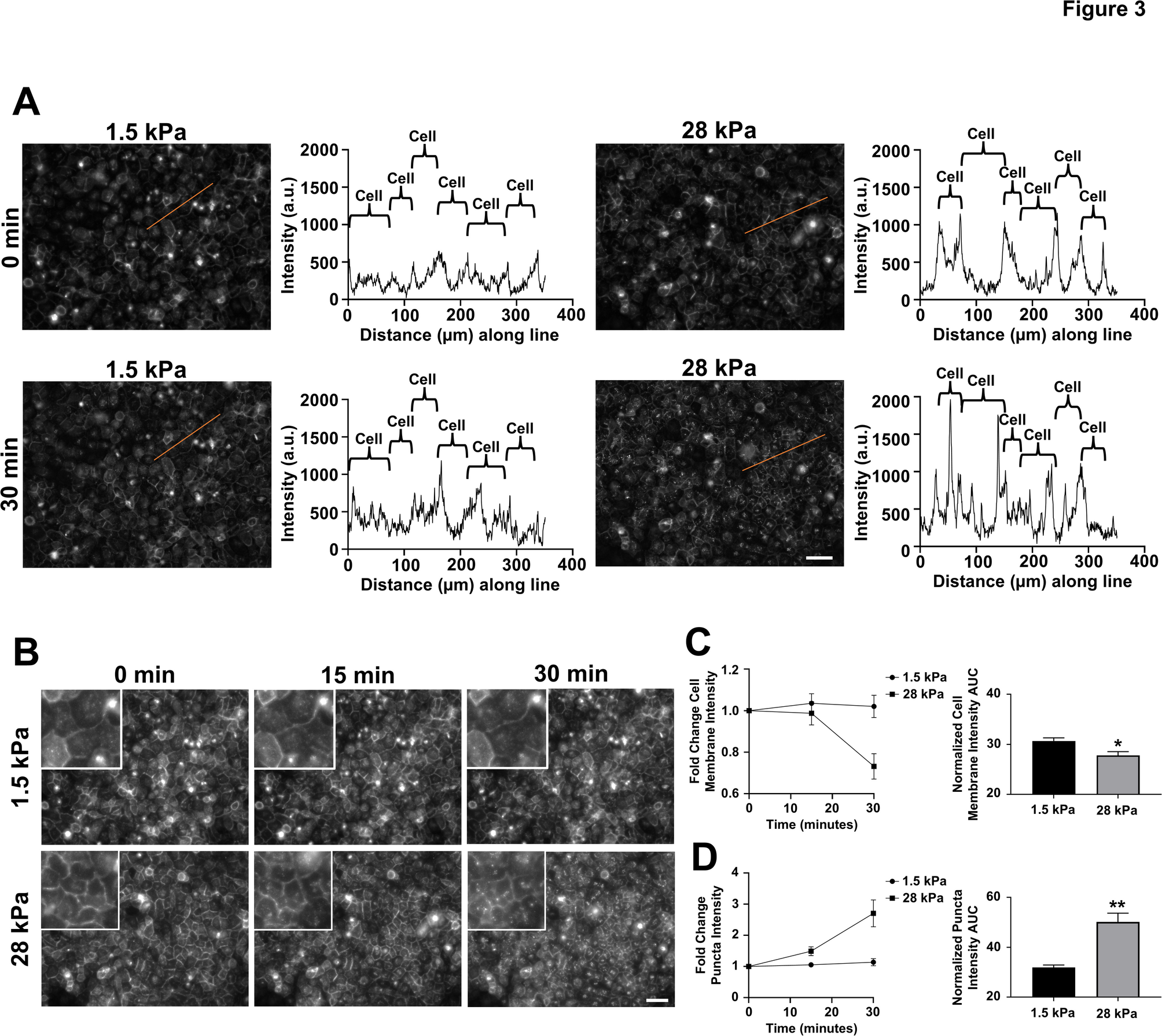
Fig. 3

Greater ligand-dependent internalization of CXCR4 in cells cultured on a stiff matrix. (A) Representative line intensity of normalized images and correlated histograms showing increased cell membrane intensity of CXCR4 in cells cultured on a stiff (28 kPa) matrix and a reduction in cell membrane intensity 30 min after addition of CXCL12-α (100 ng/mL) relative to that of cells cultured on a soft (1.5 kPa) matrix. Peaks within the defined cell at 0 min represent normal endocytosis of CXCR4 resulting from endosomal accumulation. Similar results were obtained in one additional replicate. (B) Representative images of SUM149 cells stably expressing CXCR4-GFP cultured on soft (1.5 kPa, top) and stiff (28 kPa, bottom) matrices at initial time point (0 min) and 15 and 30 min after addition of CXCL12-α (100 ng/mL). Images in A and from B come from the same experiment. Scale bar is 200 μm. (C,D) Graphs show the fold change (± SD) and area-under-the-curve for cell membrane intensity (C) and puncta from internalized CXCR4-GFP (D) in cells cultured on soft (1.5 kPa) versus stiff (28 kPa) matrices. For cell membrane intensity, each dot represents four images of three independent different dishes (n = 12) at each time point. For puncta, n = 3 independent dishes per stiffness. Puncta in images represent normal endocytosis of CXCR4 resulting from endosomal accumulation. Similar results were obtained in one additional replicate. *p < 0.05, **p < 0.01.