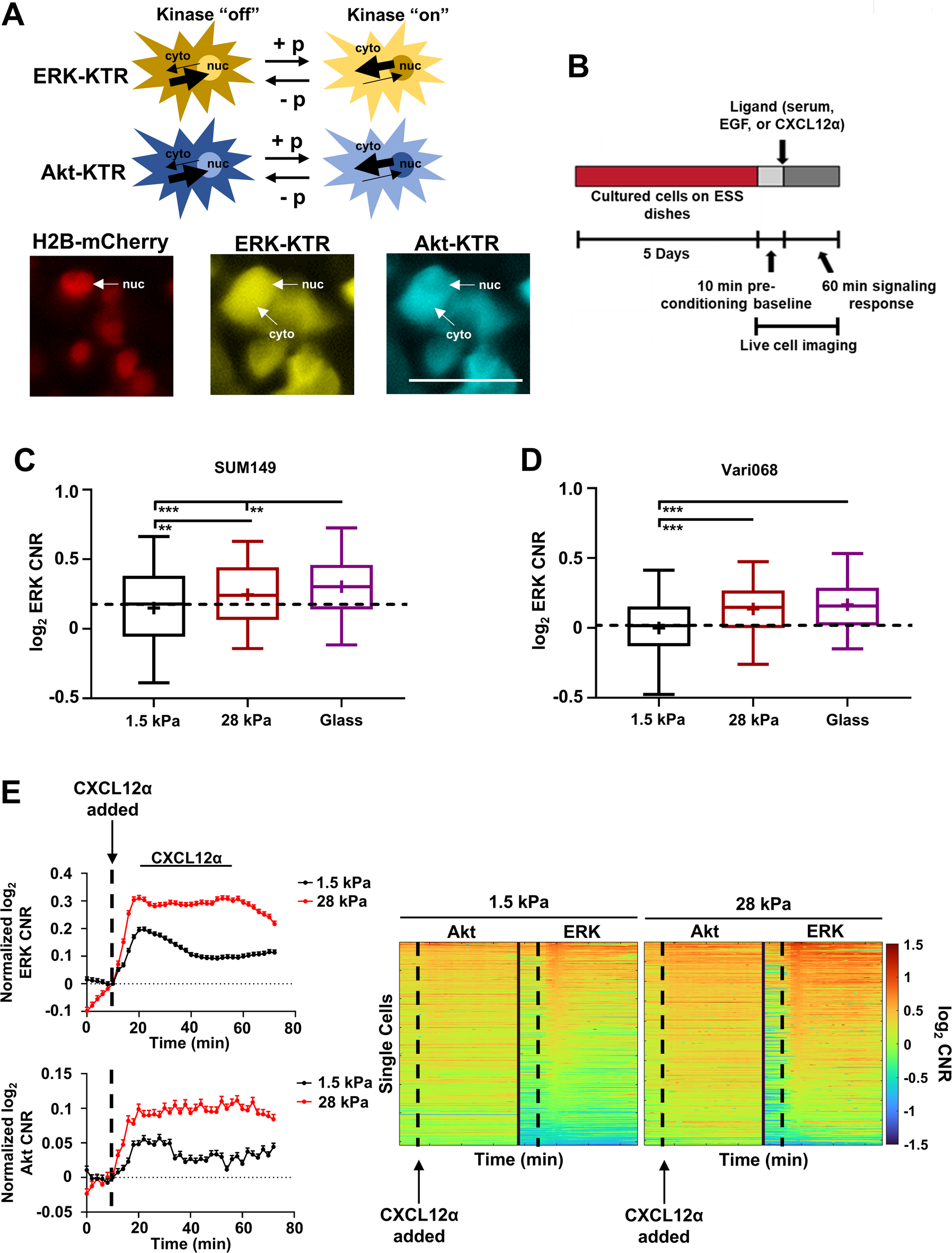
Fig. 4

Enhanced matrix stiffness promotes single cell Akt and ERK signaling in response to stimuli. (A) Schematic (top) and representative images (bottom) for action of ERK and Akt kinase translocation reporters (KTRs). When the KTR is phosphorylated (+ p), it accumulates in the cytoplasm (kinase “on”). Upon dephosphorylation (- p), the KTR translocates into the nucleus (kinase “off”). Translocation is reversible with continuous rather than binary readouts, allowing us to track dynamics of Akt (aquamarine) and ERK (mCitrine) in single cells. Scale bar is 50 μm. (B) Representative schematic for single-cell imaging experiments. We cultured cells for 5 days on ESS dishes before acquiring single-cell, time-lapse imaging for 10 min before and 60 min after addition of stimulus. (C,D) Box plot and whiskers for quantified log2 cytoplasmic/nuclear fluorescence intensities (cytoplasmic-to-nuclear ratio, CNR) for ERK (top) and Akt (bottom) activities in SUM149 (C) and Vari068 (D) at the time of making the wound in a monolayer of confluent cells (0 h) (n ≥ 180 cells per group, three combined independent replicates). Line within the box denotes the median, and the “+” symbol denotes the mean. Dashed line represents the median of cells cultured on soft (1.5 kPa) ESS dishes. *p < 0.05, **p < 0.01, ***p < 0.0001. E. We quantified activation of Akt and ERK in single SUM149 cells by imaging KTRs. Graphs show mean ± SEM for activation of Akt and ERK in an average cell in each condition in response to CXCL12-α (100 ng/mL) expressed as log2 of cytoplasmic to nuclear ratio (CNR) of fluorescence intensities normalized to the KTR value of the image before stimulus (t = 6) (n ≥ 2,283 cells per group). Dashed vertical line denotes the time for adding a stimulus. Right Single cell time tracks show activation of Akt and ERK in SUM149 cells quantified as the change in log2 CNR for each KTR in individual cells and displayed on a pseudocolor scale. A red color signifies increased Akt or ERK activity, while a blue color signifies decreased Akt or ERK activity. Compared to a soft environment, SUM149 cells cultured on a stiffer environment showed greater ERK and Akt activities in response to CXCL12-α. Dashed vertical line denotes the time point where the stimulus was added. For single-cell time tracks, similar results were obtained in two additional replicates.