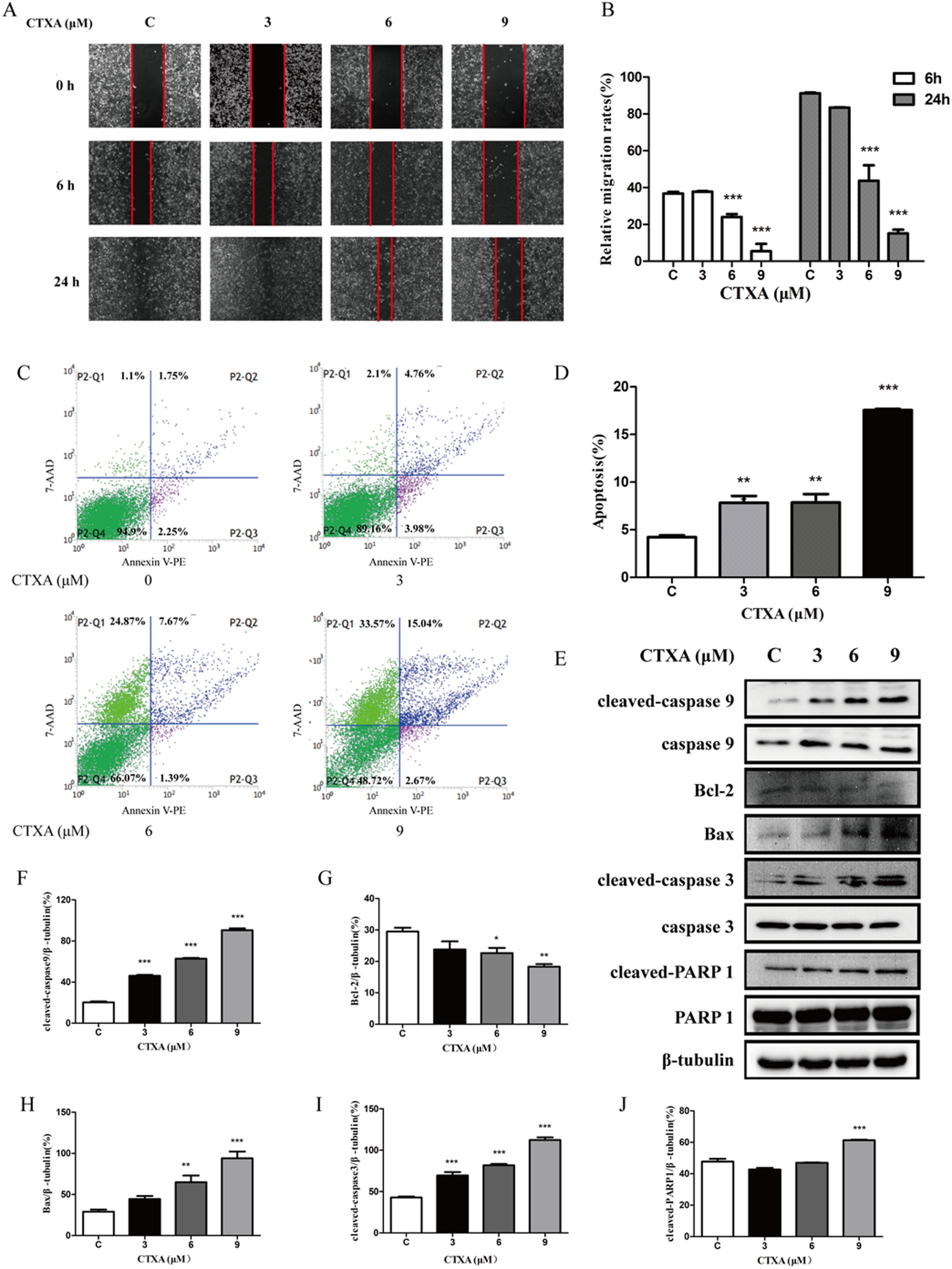
Fig. 4

CTXA inhibited cell migration and induced apoptosis in A549 cells. (A) Scratches were created and then A549 cells were treated with assigned concentrations of CTXA (3, 6 or 9 µM) for 6–24 h. (B) Quantification of the ratio of the recovered wound area was analyzed. (C) Cells were treated with assigned doses of CTXA (3, 6 or 9 µM) for 24 h, and then analyzed by flow cytometry. (D) The proportions of apoptotic cells were expressed as percentages. (E) The expression levels of relative apoptotic proteins were determined by using Western blot. (F–J) Quantification of cleaved-caspase9, Bcl-2, Bax, cleaved-caspase3 and cleaved-PARP1 expression levels was analyzed. *p < 0.05, **p < 0.01, ***p < 0.001 versus the control.