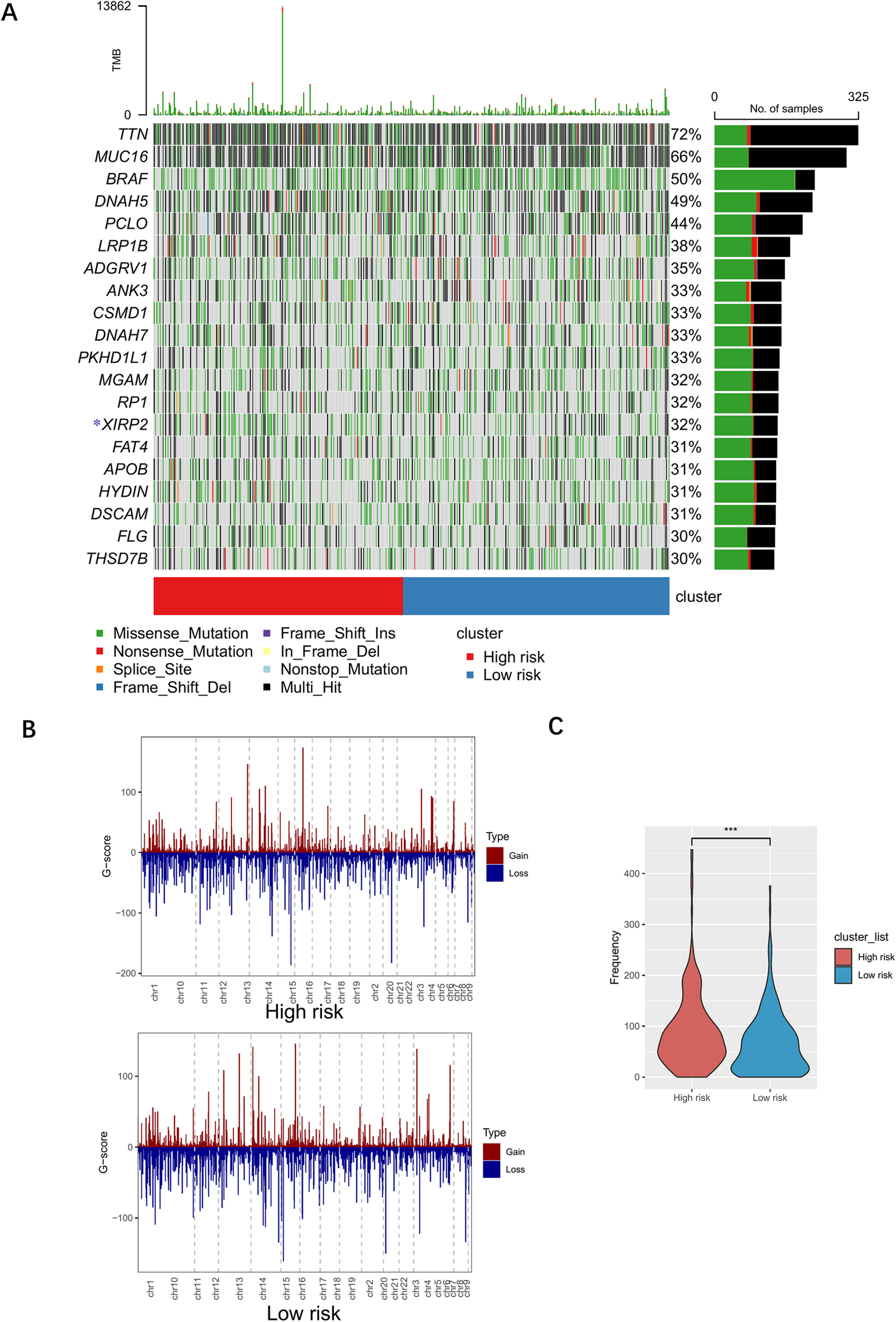
Fig. 5

Gene mutations and copy number variations frequency between high and low risk groups of CAF-related signature. (A) CAF-related signature gene mutations between high and low risk groups. (B) Distribution of copy number variants in patients with high and low CAF-related signature. (C) Violin plot showing the frequency between high and low CAF-related signature groups.