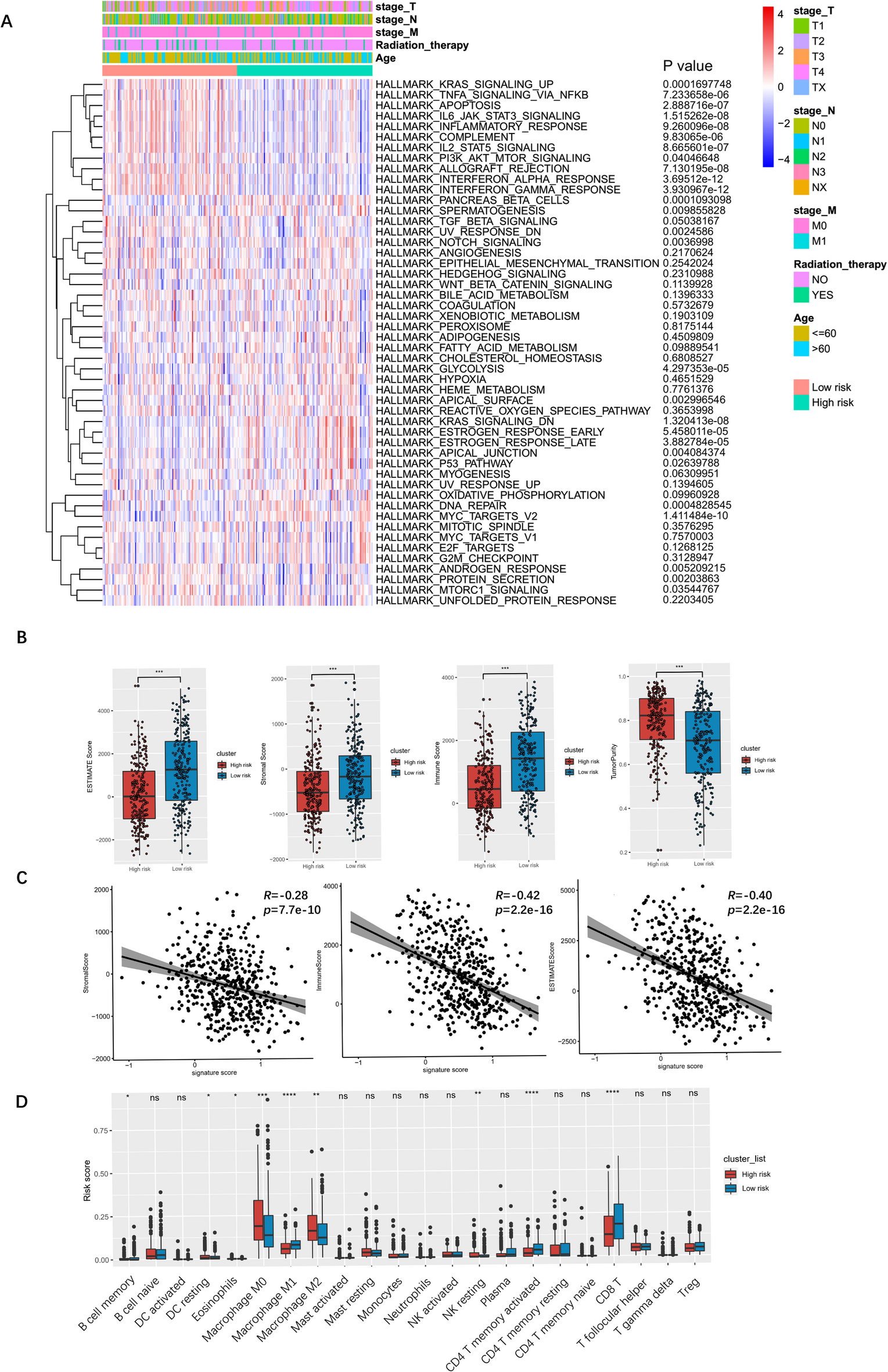
Fig. 6

Differences in hallmark enrichment and immune characteristics among CAF-related signature groups. (A) Enriched hallmark pathways related to CAF groups. (B) Estimate the score difference between the high and low CAF groups. (C) Dot plots showing the correlation between CAF and estimate scores. (D) Boxplot showing the immune infiltration characteristics of tumor microenvironment between low and high-risk groups.