Fig. 2
From: Glucocorticoids induce femoral head necrosis in rats through the HIF-1α/VEGF signaling pathway

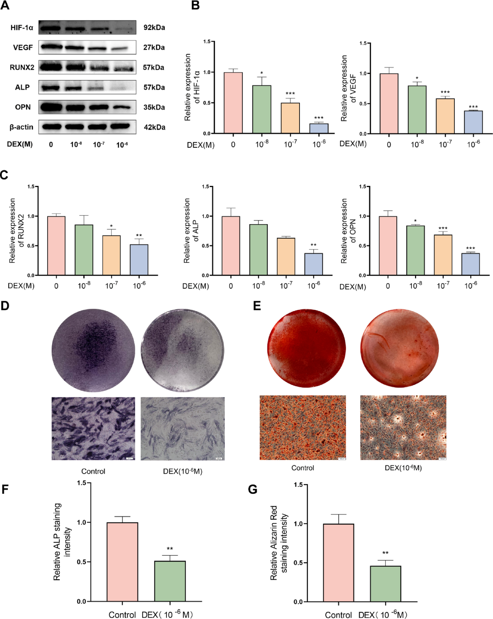
Effects of varying DEX levels on HIF-1α/VEGF signaling pathway and MC3T3-E1 cells’ osteogenic differentiation. (A) Protein levels of VEGF, Runx2, HIF-1α, ALP, and OPN in MC3T3-E1 cells treated with varying DEX doses were analyzed via WB. (B) Statistical analysis of HIF-1α and VEGF pathway protein expression in MC3T3-E1 cells treated with varying DEX concentrations. (C) Statistical analysis of Runx2, ALP, and OPN osteogenic marker protein expression in MC3T3-E1 cells treated with varying DEX concentrations. (D) ALP staining was carried out after 7 days of 10− 6 M DEX treatment using a BCIP/NBT kit (Scale bar = 100 μm). (E) ARS was performed to stain mineralized nodules after 21 days of 10− 6 M DEX treatment (Scale bar = 100 μm). (F) Quantitative assessment of ALP staining intensity. (G) Quantitative assessment of ARS intensity. ***p < 0.001, **p < 0.01, *p < 0.05, n = 3, relative to controls without DEX.