Fig. 5
From: Glucocorticoids induce femoral head necrosis in rats through the HIF-1α/VEGF signaling pathway

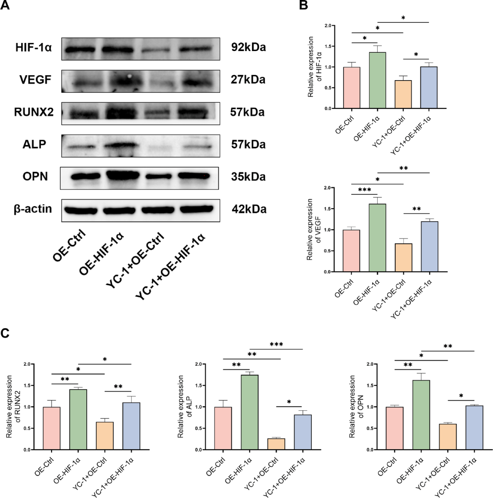
In DEX-treated MC3T3-E1 cells, HIF-1α inhibitor reversed HIF-1α’s protective effect on DEX-induced osteogenic inhibition. (A) WB analysis of VEGF, Runx2, HIF-1α, ALP, and OPN protein levels in YC-1-treated and HIF-1α overexpressing MC3T3-E1 cells, respectively. (B) Statistical analysis of protein expression of HIF-1α, VEGF pathway in YC-1-treated and HIF-1α overexpressing MC3T3-E1 cells. (C) Statistical analysis of Runx2, ALP, and OPN osteogenic marker protein expression in YC-1-treated and HIF-1α overexpressing MC3T3-E1 cells. ***p < 0.001, **p < 0.01, *p < 0.05, n = 3.