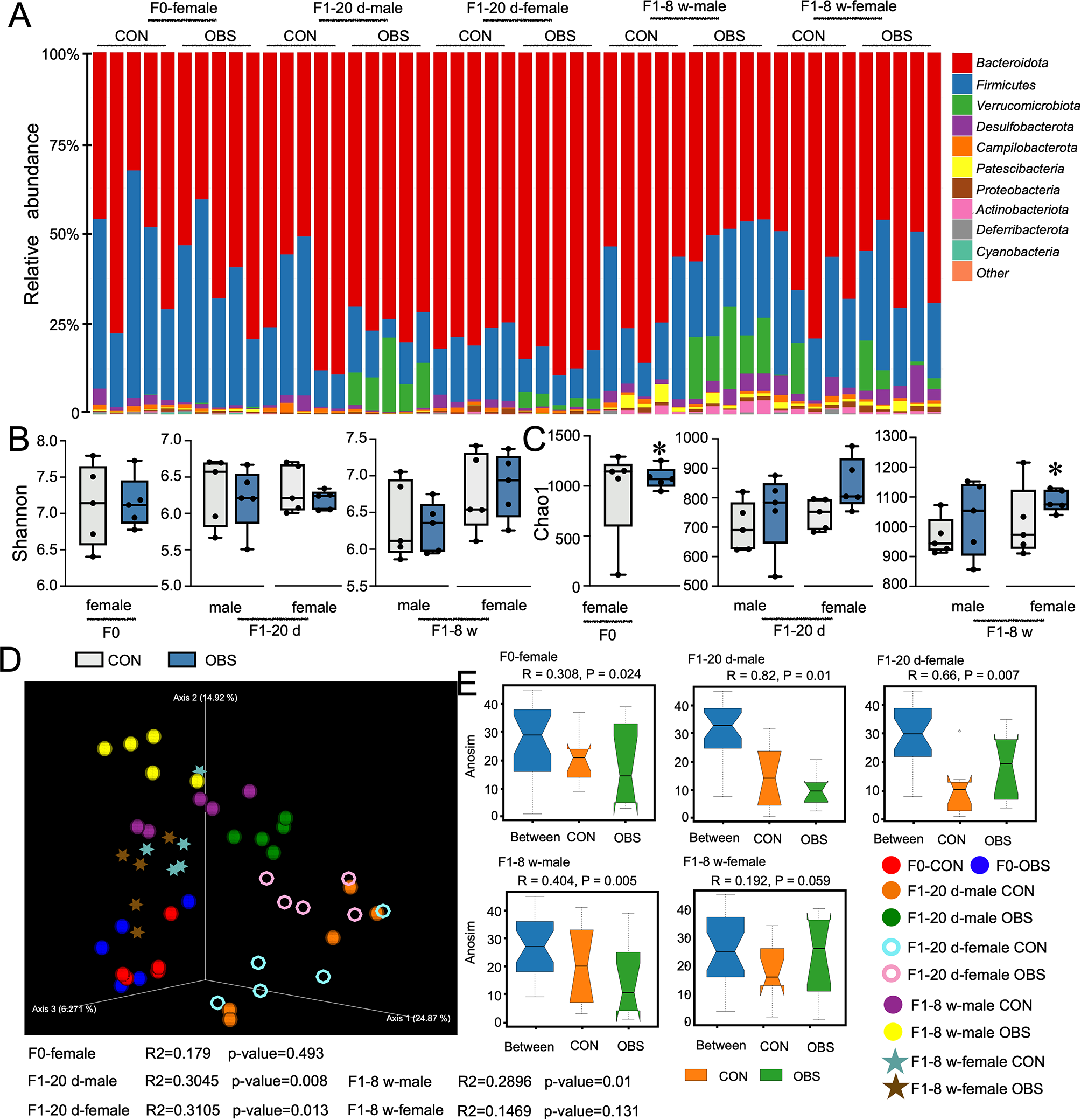
Fig. 2

Effects of maternal OBS exposure on the structure of gut microbiota in F0 and F1 generations mice. (A) The microbiome composition profiles at the phylum level (each color represents one bacterial phylum). (B,C) The Shannon and Chao1estimates of the microbiota. (D) Bray-Curtis based PCoA estimates of microbiota. (E) Anosim analysis. The presented values are the means ± SEM (n = 5). Statistical significance was considered as p ≤ 0.05 with the asterisk compared with the control.