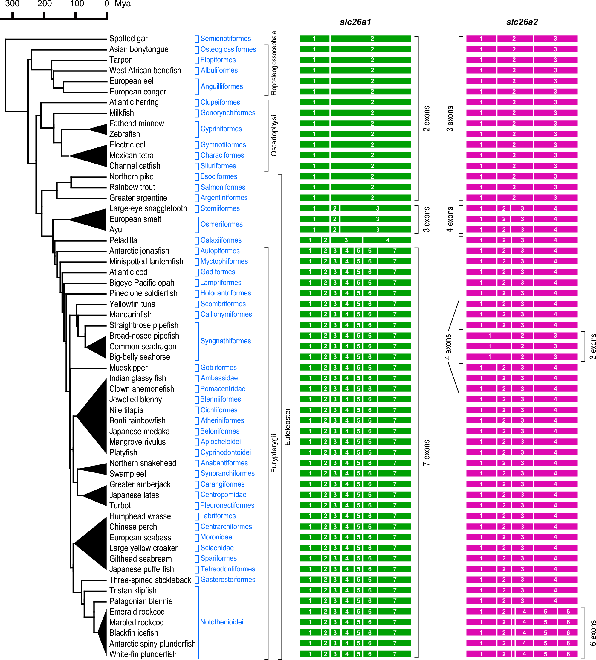
Fig. 4
From: Intron turnover of slc26a1 and slc26a2 and convergence of intron insertion sites

Exon–intron organization of slc26a1 and slc26a2 in spotted gar and teleosts. Results from 59 teleost species from 47 orders/suborders/families are presented and compared with those of the spotted gar, a basal ray-finned fish that is not a teleost. Exons are indicated by filled colored boxes and numbered, and introns are indicated by white vertical bars (right). Divergence times of species were retrieved from the TimeTree database (http://www.timetree.org/)62 and shown on the left. The tree topology between Osteoglossiformes (Asian bonytongue), Elopiformes (tarpon), Albuliformes (West African bonefish), and Anguilliformes (European eel and European conger) was drawn based on the recent study by Parey et al.90. The tree topology between Galaxiiformes (peladilla) and Eurypterygii was drawn based on the recent study by Lavoué et al.60 and Near et al.61. The accession number of each sequence is summarized in Table 1.