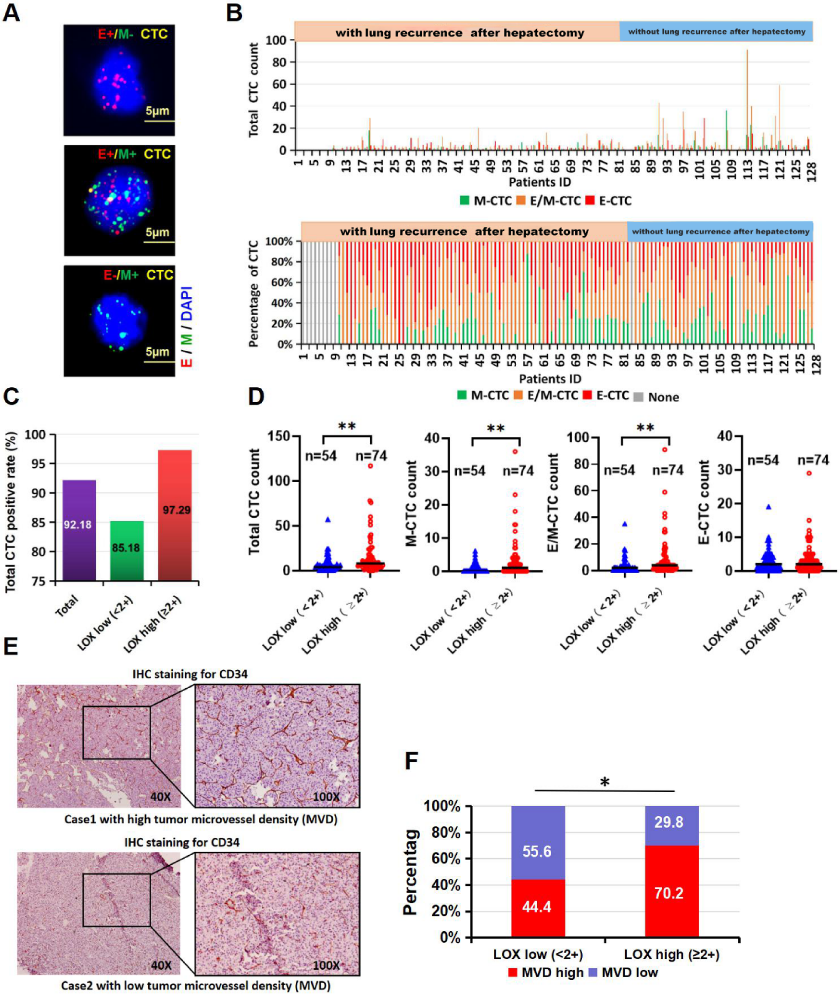
Fig. 3

Relationship of LOX expression with CTC counts and MVD. (A) Representative images of three types of CTCs isolated from patients with HCC based on RNA-ISH staining of epithelial markers (red fluorescence) and mesenchymal markers (green fluorescence). (B) Total CTC counts (top) and percentages of each CTC type (bottom) in patients with or without lung recurrence after hepatectomy. (C) Total CTC-positivity rates in HCC patients showing high or low LOX expression. (D) Total CTC count (1) and percentage of M-CTCs (2), E/M-CTCs (3), and E-CTCs (4) among patients with lung recurrence after hepatectomy, patients without lung recurrence after hepatectomy and healthy controls.**P < 0.05. (E) CD34-positivity rates in HCC tissues was significantly higher in patients with high MVD than in those with low MVD. Magnification: 40× (left panel), 100× (right panel). (F) The expression of MVD in patients with high LOX expression was significantly higher than that in patients with low LOX expression.