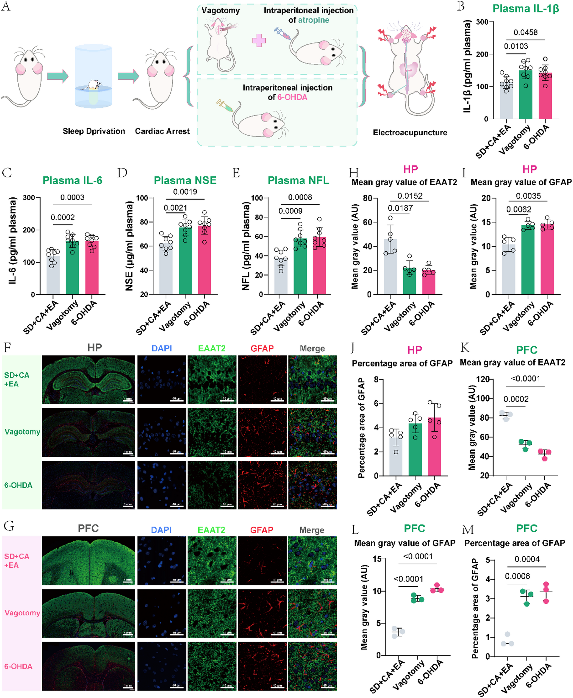
Fig. 4

Autonomic imbalance abrogates electroacupuncture-mediated EAAT2 restoration in post-cardiac arrest neurodegeneration (A) Experimental timeline for autonomic nerve inhibition (vagotomy/atropine vs. 6-OHDA) combined with EA intervention. (B-E) Plasma biomarker profiles showing elevated IL-1β, IL-6, NSE, and NFL under autonomic dysfunction, despite EA treatment (n = 8). (F-G) Representative confocal images of EAAT2 (green) and astroglial GFAP (red) in hippocampal CA1 and prefrontal cortex regions, nuclei stained with DAPI (blue). (H-J) Quantitative analysis of hippocampal EAAT2 and GFAP fluorescence intensity, and GFAP area fraction (n = 5). (K-M) Quantitative analysis of Prefrontal cortical EAAT2 and GFAP fluorescence intensity, and GFAP area fraction (n = 3).