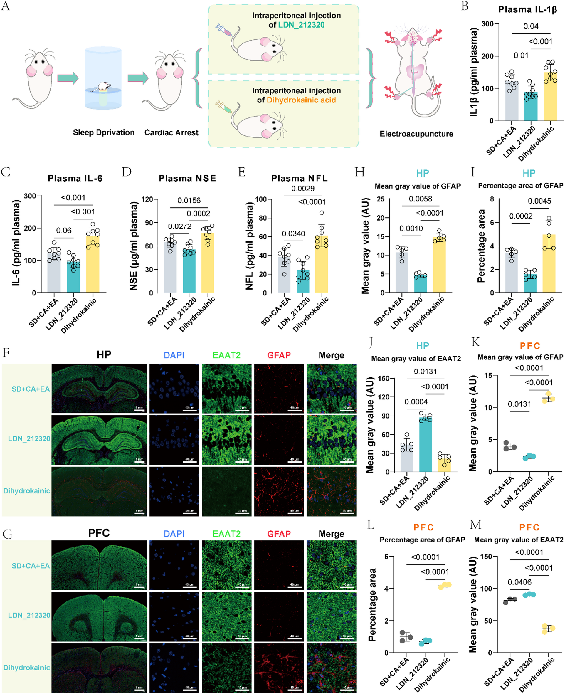
Fig. 6

Under conditions of autonomic nerve imbalance, the regulatory effect of electroacupuncture on EAAT2 is ineffective. (A) The experimental flow chart. (B-E) Plot of Elisa assays for IL-1β, IL-6, NSE and NFL in the plasma of rats on day 4 post-CA (n = 8). (F-G) EAAT2 and GFAP immunofluorescence staining in hippocampus and prefrontal cortex. (H-J) Immunofluorescence semi-quantitative analysis of EAAT2 and GFAP in hippocampus (n = 5). (K-M) Immunofluorescence analysis of EAAT2 and GFAP in prefrontal cortex (n = 3).