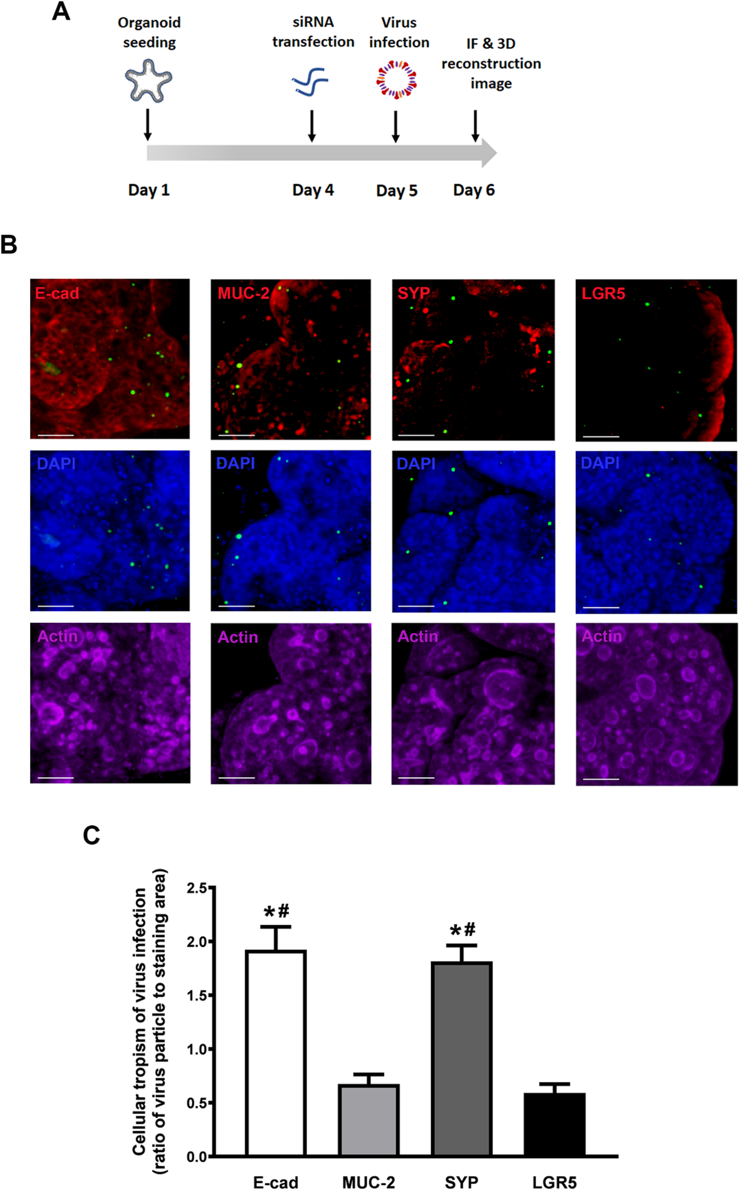
Fig. 6

STEAP3-deficient colon organoids reveal the cellular tropism of the intestinal epithelium to viral infection. (A) Protocol for studying the knockdown of STEAP3 on cellular tropism of viral infection in colon organoids-on-chip. Colon organoids cultivated in the chip were transfected with siControl or siSTEAP3 siRNA for 24 h and then infected with the SARS-CoV-2 S entry virus for another 24 h. The colon organoids-on-chip were then fixed and immunofluorescence-stained for intestinal cell markers. The images were visualized and 3D-reconstructed using confocal microscopy with 2 μm z-stack sections. (B) 3D images displayed the GFP signals (green) from the SARS-CoV-2 S entry virus carrying a GFP tag in colon organoids stained with distinct intestinal markers (red) of E-cad, mucin-2 (MUC-2), SYP, and LGR5. Scale bar = 50 μm. (C) The cellular tropism of viral infection was detected and measured according to the ratio of virus particles to staining area of individual markers of intestinal epithelium. The virus particles were determined by calculating the dot signal of GFP. The five different fields of images were measured and quantified by one-way ANOVA analysis. *p < 0.05, versus MUC-2-staining group. #p < 0.05, compared to LGR5-staining group.