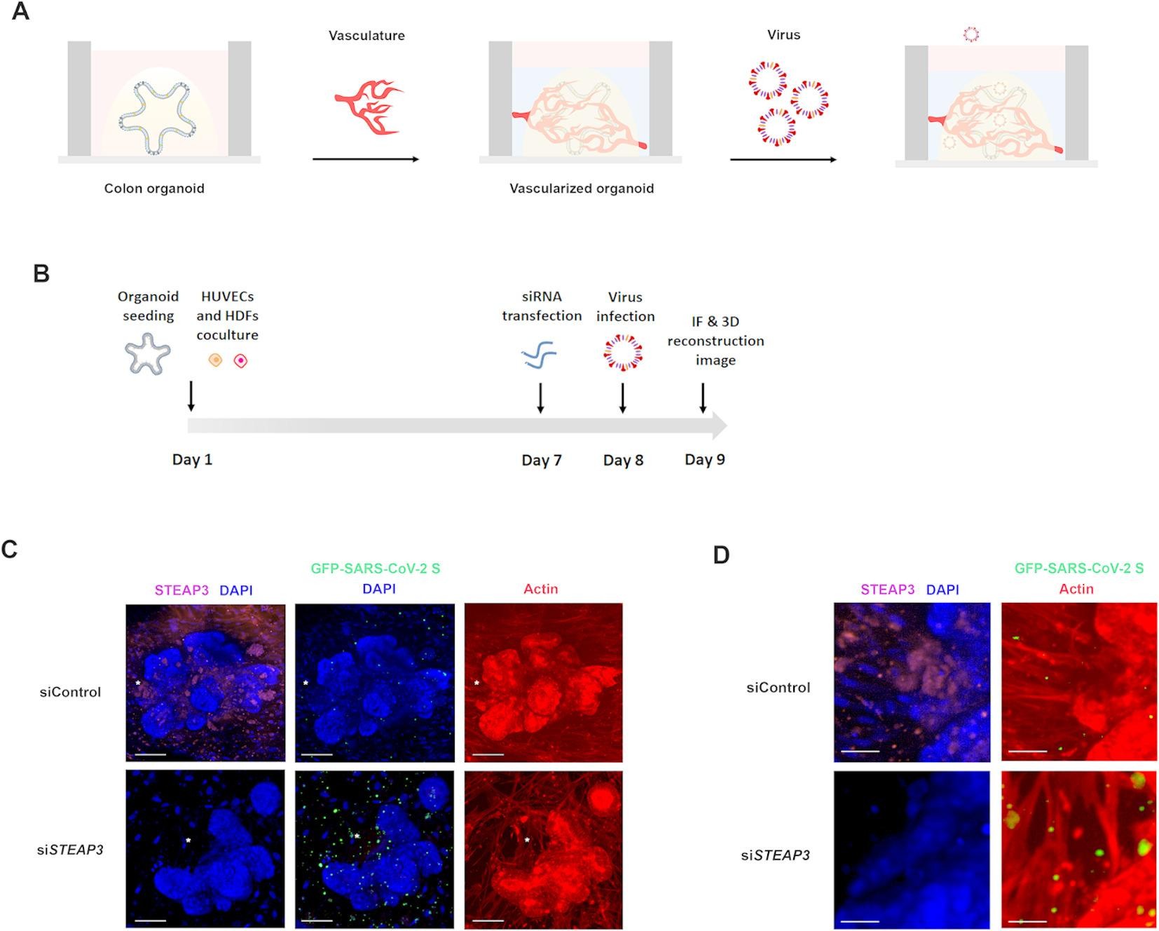
Fig. 7

Knockdown of STEAP3 enhanced viral circulation in the vascularized colon organoid. (A) Experimental procedures for constructing a biomimetic chip of virus-infected vascularized colon organoids. (B) Detailed protocol for detecting the enhancement of STEAP3-deficient on viral infection in vascularized organoids-on-chip. After colon organoids were seeded in the chip, HUVECs and HDFs were subsequently cultured in the matrix of fibrin and AdECM and applied onto organoids. After cultivation for 7 days, the vascular network was formed, vascularized organoids were transfected with siRNA targeting to control or STEAP3 for 24 h and then infected with SARS-CoV-2 S entry virus for an additional 24 h. The viral infectivity was visualized by using confocal microscopy. (C) Vascularized organoids were fixed and immunofluorescence-stained for STEAP3 (purple) and actin (red). Nuclei (blue) were counterstained with DAPI. 3D images were reconstructed using confocal microscopy with 2 μm z-stack sections. Scale bar = 50 μm. The asterisk (*) indicates the enlarged region. (D) Enlarged images of the region marked by the asterisk (*) in (c). Scale bar = 25 μm.