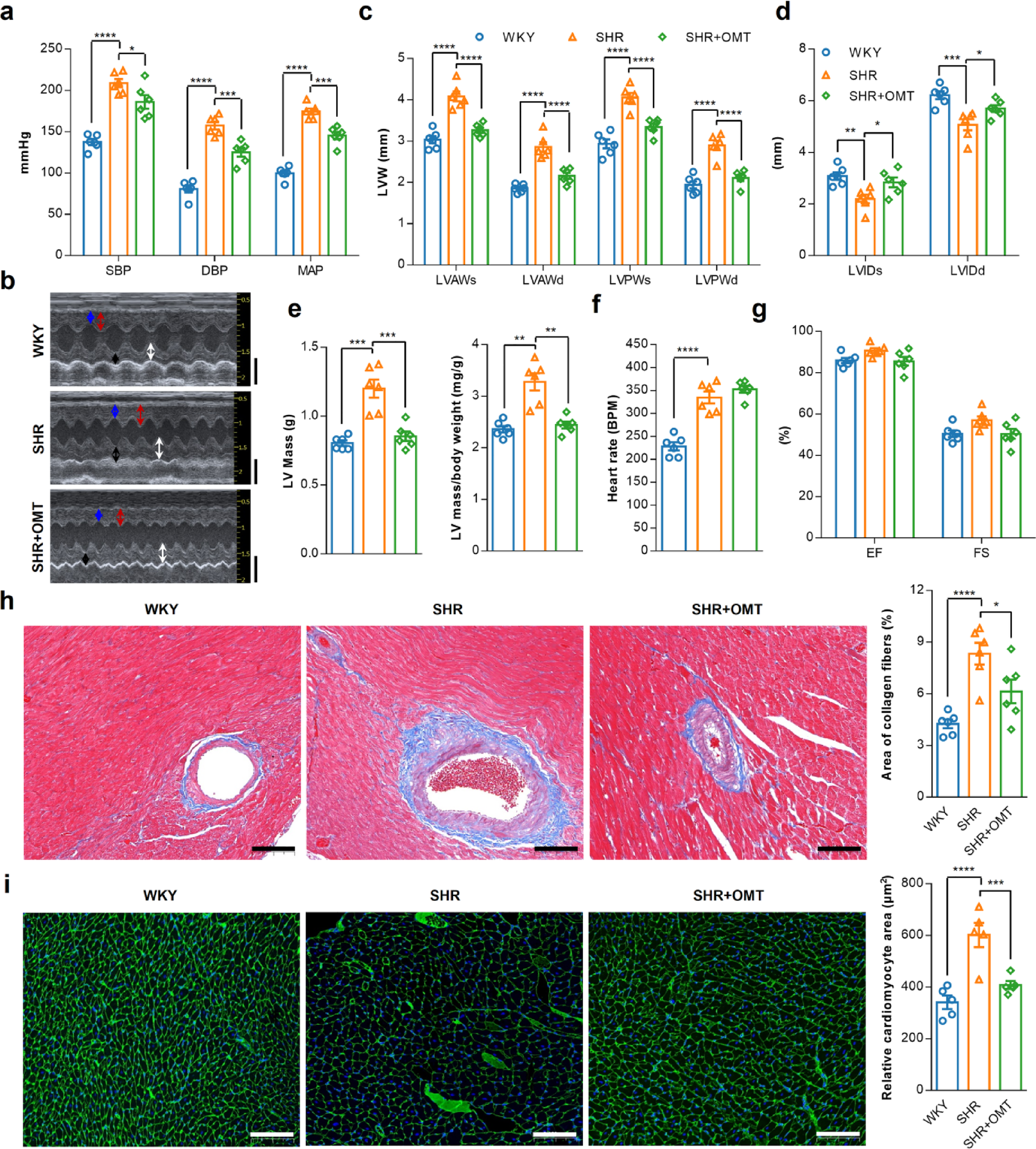
Fig. 1

Effect of OMT on myocardial hypertrophy of SHRs. (a) Effect of OMT on the blood pressure of SHRs. (b) Representative images and measurement parameters (c–g) of M-mode echocardiography from each group. The red and blue double-headed arrows indicate LVAWs and LVAWd, respectively, while the white and black double-headed arrows represent LVPWs and LVPWd, respectively. Scale bar = 0.5 cm. (h) Masson staining of myocardial tissue (left); Scale bar = 100 μm. Quantification of myocardial fibrosis area (right). (i) WGA staining of myocardial tissue (left); Scale bar = 100 μm. Quantification of cardiomyocyte cross-sectional area in sections of hearts (right). ****P < 0.001; ***P < 0.005; **P < 0.01; *P < 0.05. EF: ejection fraction; FS: fractional shortening; DBP: Diastolic blood pressure; LV mass: Left ventricular mass; LVAWs: Left ventricular anterior wall thicknesses at end-systole; LVAWd: Left ventricular anterior wall thicknesses at end-diastole; LVPWs: Left ventricular posterior wall thicknesses at end-systole; LVPWd: Left ventricular posterior wall thicknesses at end-diastole; LVIDs: Left ventricle internal dimension in systole; LVIDd: Left ventricle internal dimension in diastole; MAP: Mean arterial pressure; OMT: Oxymatrine; SBP: Systolic blood pressure; SHR: Spontaneously hypertensive rat; WGA: Wheat Germ Agglutinin.