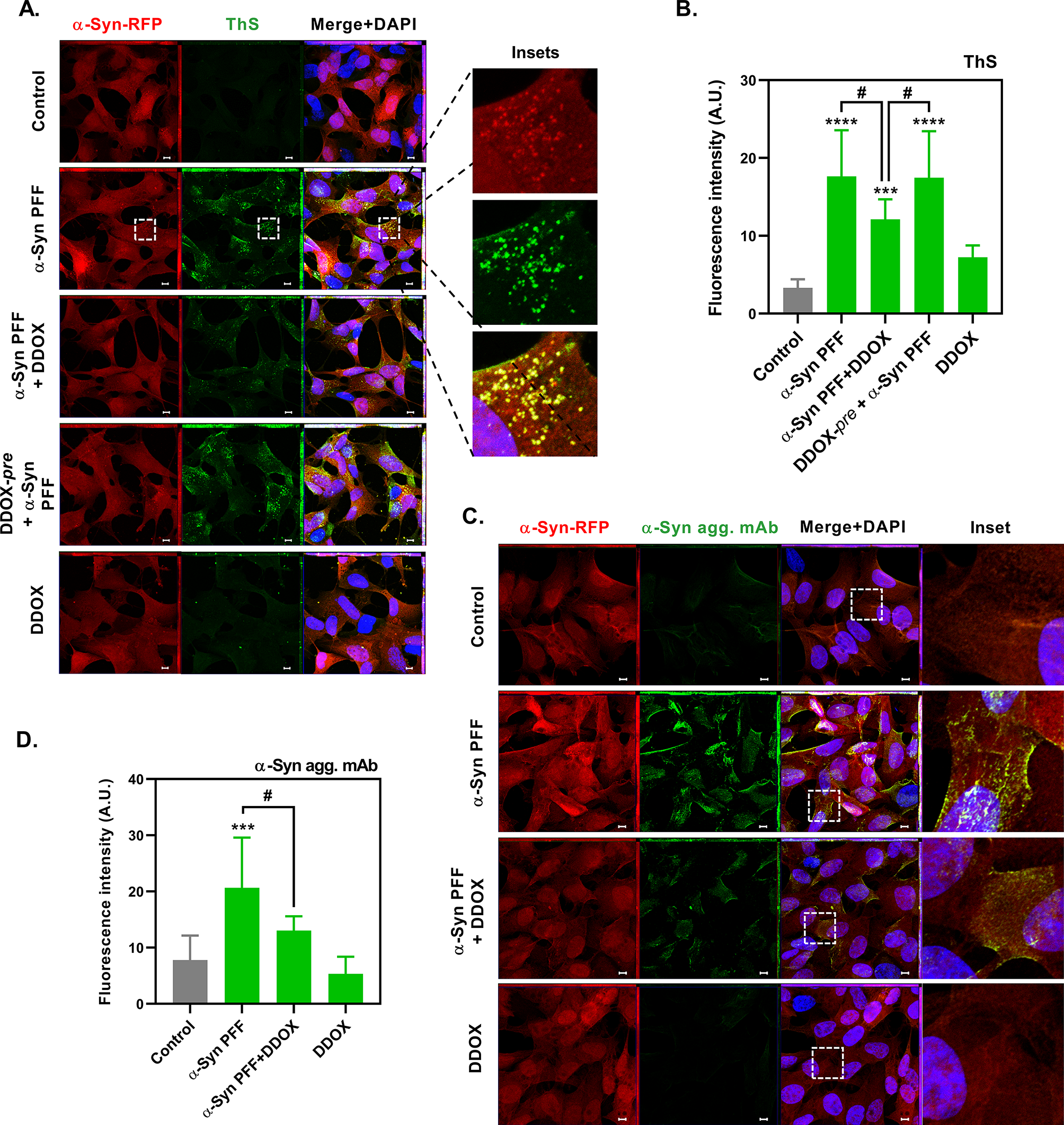
Fig. 2

Co-treatment with DDOX inhibits α-Syn PFF-induced amyloid-specific staining (A) SH-α-Syn-RFP cells were treated with α-Syn PFF, co-treated with α-Syn PFF + DDOX, pre-treated with DDOX prior to α-Syn PFF treatment (DDOX-pre + α-Syn PFF), or treated with DDOX alone. Amyloid-like aggregates were revealed with ThS probe. Insets highlight the colocalization of ThS signal with RFP-positive puncta. Nuclei were counterstained with DAPI. n = 3. (B) Quantification of the intensity of ThS fluorescence in microscopy images. **** and *** indicate significant difference with p < 0.0001 and p < 0.001 vs. Control, respectively; # indicate significant difference vs. α-Syn PFF + DDOX (p < 0.01). (C) SH-α-Syn-RFP cells were treated with α-Syn PFF, co-treated with α-Syn PFF + DDOX, or with DDOX alone. α-Syn amyloid-like aggregates were identified by immunofluorescence employing a conformation-specific monoclonal antibody (α-Syn agg. mAb). Insets show magnification of selected areas, underscoring the signal enrichment near the plasma membrane. Nuclei were counterstained with DAPI. n = 6. (D) Quantification of the α-Syn agg. Immunosignal. *** indicate significant difference with p < 0.001 vs. Control, # indicates significant difference with p < 0.05 using two-stage linear step-up procedure of Benjamini, Krieger and Yekutieli. Scale bar = 5 μm. For both (B) and (D), values are the mean of 3 independent experiments, and error bars represent ± SD.