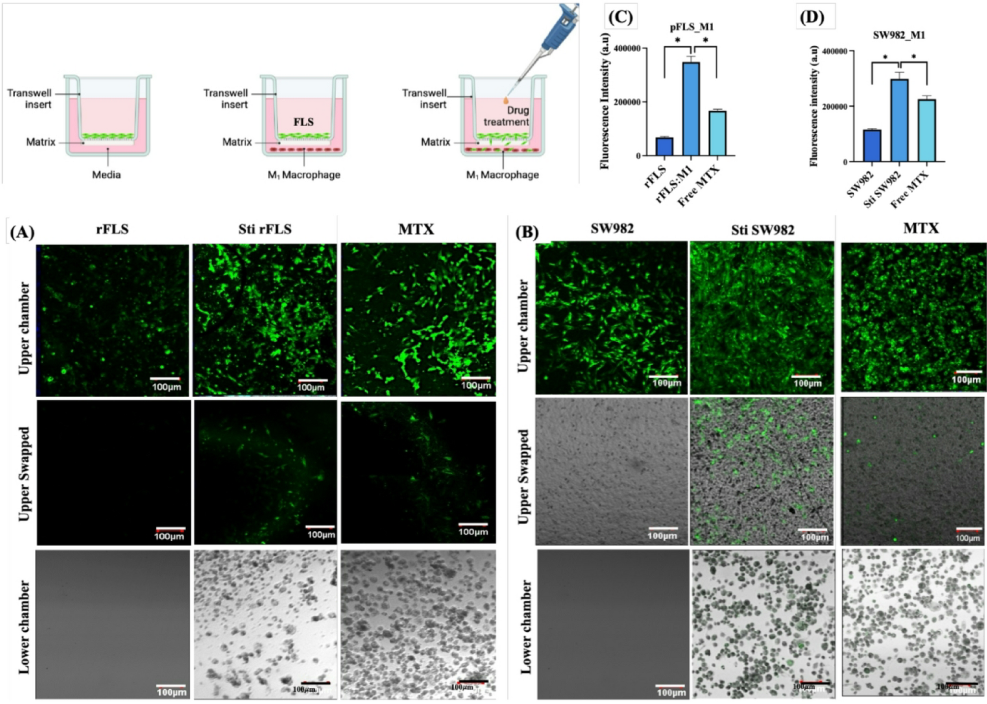
Fig. 16

Representative CLSM images showing the effect of Methotrexate (MTX) treatment on (A) rat primary fibroblast-like synoviocytes and (B) human SW982 cells co-cultured with M1 inflammatory macrophages; [C&D] Quantified fluorescence intensity of invaded cells through the Matrigel matrix (n = 3; One-way ANOVA, *p < 0.05).