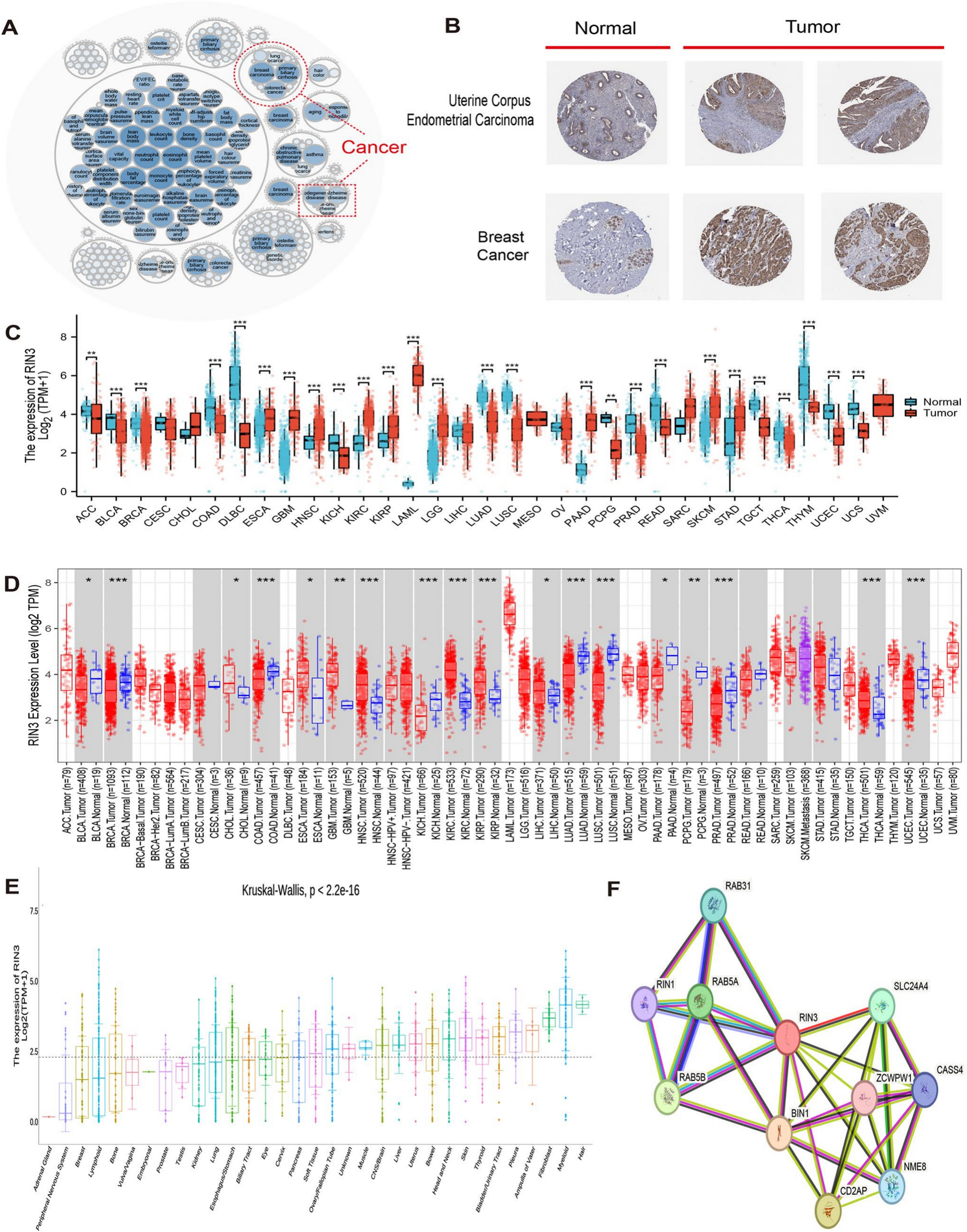
Fig. 1

(A) Using the OpenTarget web tool to analyze diseases related to RIN3. Red dashed lines represent cancers associated with RIN3. (B) Immunohistochemistry images of RIN3 in normal tissues (left) and in cancer tissues (right). (C) Differences in RIN3 expression between various tumor tissues and normal tissues. (D) RIN3 expression in pan-cancer tumors and normal tissues, using the TIMER2.0 method. (E) Differences in the expression levels of RIN3 in organs. (F) The protein associated with RIN3 was obtained by PPI network.