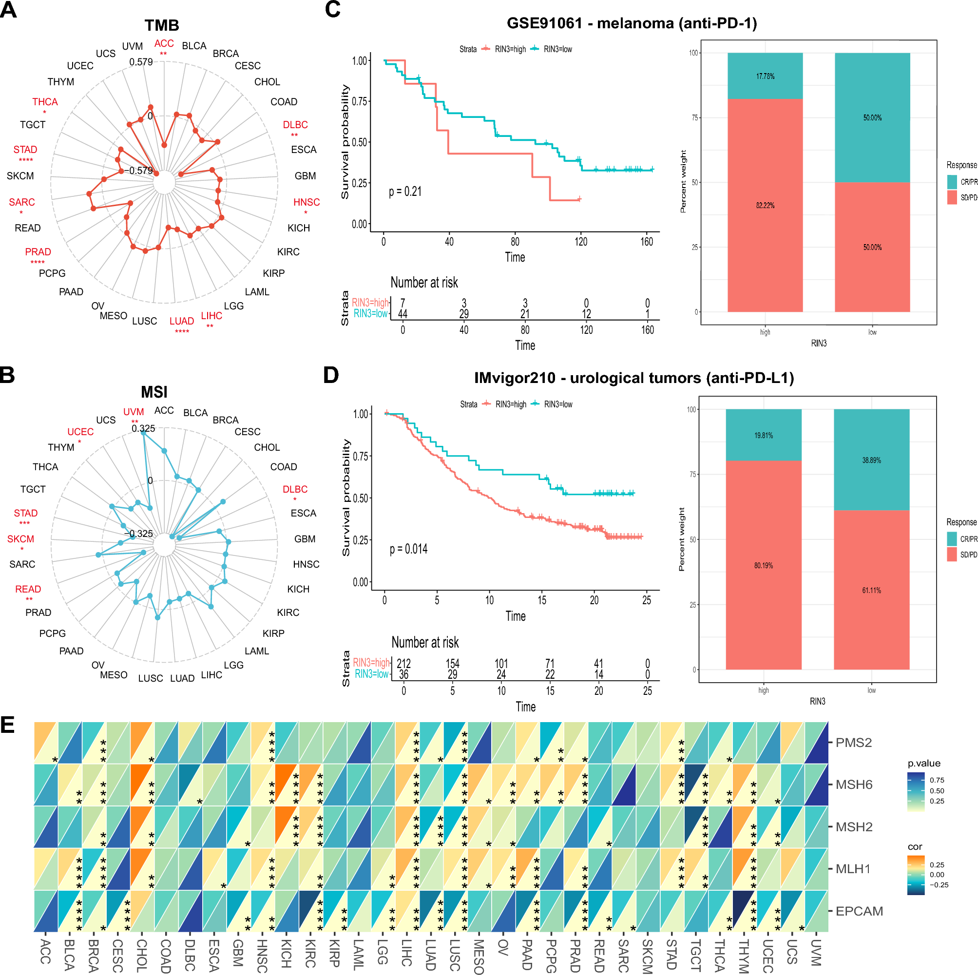
Fig. 4

Radar plots were employed to illustrate the association of RIN3 expression with TMB (A) and MSI (B) in a pan-cancer analysis. (C, D) Based on two public datasets, GSE91061-melanoma and IMvigor210-urological tumors, Kaplan–Meier survival analysis and stacked bar plot showed the survival outcomes and immunotherapeutic response rates between patients with low and high RIN3 expression levels. (E) The relationships between RIN3 expression levels and MMR genes (*p < 0.05, **p < 0.01, ***p < 0.001).