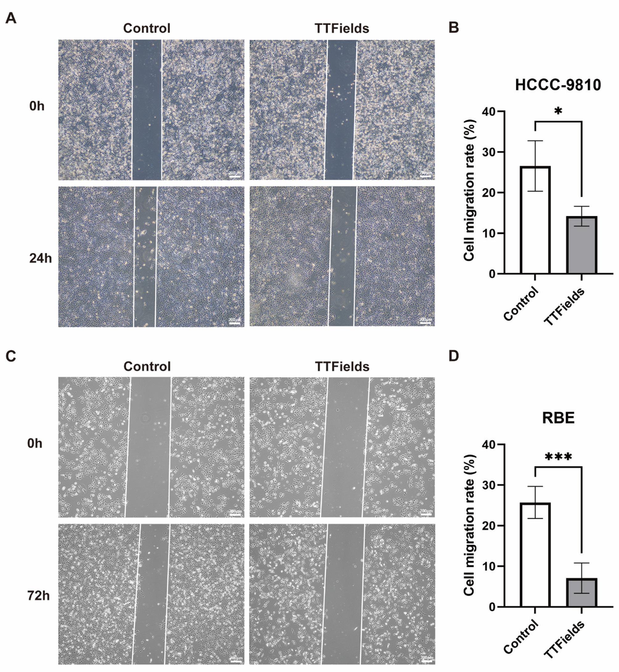
Fig. 2

Effect of TTFields on BTC cells migration. (A) Representative images of wound healing assay of HCCC-9810 cells in different treatment groups at 0 and 24 h (40×, Scale bar: 200 μm). (B) Quantitative data graph of wound healing assay of HCCC-9810 cells. Cellular migration area was quantified following 24 h exposure to TTFields at an intensity of 2.1 V/cm (n = 4, *p < 0.05). (C) Typical images of the wound healing assay at 0 and 72 h for different treatment groups of RBE cells (40×, Scale bar: 200 μm). (D) Plot of quantitative data of the wound healing assay of RBE cells. Cellular migration area was quantified following 72 h exposure to TTFields at an intensity of 2.1 V/cm (n = 6, ***p < 0.001).